黑政办发〔2023〕50号
字号: 大 中 小
各市(地)、县(市)人民政府(行署),省政府各直属单位:
《黑龙江省落实〈提升行政执法质量三年行动计划(2023—2025年)〉任务分工方案》已经省政府同意,现印发给你们,请认真贯彻执行。
黑龙江省人民政府办公厅
2023年12月9日
黑龙江省落实《提升行政执法质量三年行动
计划(2023—2025年)》任务分工方案
为深入贯彻《法治政府建设实施纲要(2021—2025年)》和《黑龙江省法治政府建设实施方案(2021—2025年)》,全面提升行政执法质量和效能,加快推进法治政府建设,根据《国务院办公厅关于印发〈提升行政执法质量三年行动计划(2023—2025年)〉的通知》(国办发〔2023〕27号),结合我省实际,制定本方案。
一、总体要求
(一)指导思想。以习近平新时代中国特色社会主义思想为指导,深入学习贯彻习近平法治思想,全面贯彻落实党的二十大精神,深入贯彻习近平总书记在主持召开新时代推动东北全面振兴座谈会和视察黑龙江省时的重要讲话重要指示精神,深刻领悟“两个确立”的决定性意义,增强“四个意识”、坚定“四个自信”、做到“两个维护”,把行政执法工作放在法治政府建设大局中谋划,聚焦提高行政执法队伍能力素质,规范行政执法行为,完善行政执法体制机制,强化行政执法监督问责,推进严格规范公正文明执法,防止不作为乱作为,全面提升行政执法质量和效能,更好保护人民群众合法权益,维护公平竞争市场秩序,加快推进职能科学、权责法定、执法严明、公开公正、智能高效、廉洁诚信、人民满意的法治政府建设。
(二)工作原则。坚持党的领导,把坚持和加强党的领导贯穿于行政执法工作的全过程和各方面,确保行政执法工作的正确政治方向。坚持执法为民,严格依法办事,努力让人民群众在每一个执法行为中都能看到风清气正、从每一项执法决定中都能感受到公平正义。坚持问题导向,聚焦重点领域行政执法中存在的执法不作为、乱作为等突出问题,查找根源,切实解决。坚持注重实效,立足基层行政执法实际,增强措施的针对性和实效性,查改结合,标本兼治,稳步提升行政执法质量。坚持统筹协调,着力增强系统性、整体性、协同性,推动行政执法与政府管理其他各项工作协调发展。
(三)主要目标。立足我省行政执法实际,践行执法为民理念,聚焦人民群众反映强烈的执法问题,系统推进、统筹实施,到2025年底,全省行政执法突出问题得到有效整治,行政执法工作体系进一步完善,行政执法队伍素质明显提升,行政执法协调监督机制和能力建设切实强化,行政执法信息化、数字化水平和科技保障能力进一步提升,严格规范公正文明执法水平和行政执法质量、效能显著提高,行政执法的权威性和公信力有力增强,人民群众对行政执法的满意度大幅上升。
二、重点任务
(一)全面提升行政执法人员能力素质
1.着力提高政治能力。全省各级行政执法机关要旗帜鲜明讲政治,把加强党的政治建设放在首位,坚定拥护“两个确立”、坚决做到“两个维护”,始终保持正确政治方向。加强基层行政执法单位党组织建设,充分发挥党建引领作用,将“抓党建、带队建、促服务”贯穿行政执法全过程。要着力推进行政执法队伍的革命化、正规化、专业化、职业化建设,努力铸造一支政治强、思想好、业务精的行政执法队伍。要把深入学习贯彻习近平新时代中国特色社会主义思想作为主题主线,以坚定理想信念宗旨为根本,教育引导全省行政执法人员严守政治纪律,加强政治历练,积累政治经验,不断提高政治判断力、政治领悟力、政治执行力。教育引导全省行政执法人员切实践行习近平法治思想,强化法治思维,持续提升做好行政执法工作的能力素养和本领,实现行政执法工作政治效果、法律效果和社会效果的有机统一。
2.大力提升业务能力。加强行政执法培训,建立健全行政执法标准化制度化培训机制,落实行政执法人员培训标准化体系建设的要求,结合国家有关部门制定的业务培训计划,按照职责权限开展分类分级分层培训。加大国家法律法规和执法行为规范培训力度,加强职业道德教育,在完成政治理论教育和党性教育学时的基础上,确保行政执法人员每人每年的公共法律知识、业务知识和行政执法技能在岗培训不少于60学时,2024年6月前完成全省各地各部门行政执法队伍的全员轮训。各级司法行政部门负责做好本地区行政执法人员公共法律知识培训工作。各级行业主管部门负责做好本系统行政执法队伍业务知识和行政执法技能培训工作。各基层行政执法单位负责做好本单位行政执法人员的业务知识和行政执法技能培训工作。上级业务部门要加强对下级业务部门培训工作的指导,全省乡镇、街道综合执法人员要参加上级有关业务部门组织的培训,对承担多个部门行政执法事项人员的培训,鼓励跨部门联合开展。培训要适应新时代的工作要求,务求实效,坚决避免各种形式主义,切实提升一线执法人员运用法治思维和法治方式开展执法、维护稳定、化解矛盾的能力。
3.加强执法培训保障。全省县级以上政府司法行政部门会同行政执法单位,按照政治过硬、作风优良、规模适当、结构合理、专兼结合的原则,加强行政执法人员培训师资队伍建设,精心挑选政治素质高、法治能力强、执法经验足、授课效果好的领导干部、专家学者、业务骨干充实师资队伍,建设满足本地区行政执法人员培训工作需要的师资库。各地各部门要着眼于提高行政执法人员综合素质和能力,完善课程开发和更新机制,构建富有时代特征和实践特色、务实管用的课程体系。要对照行政执法实战需要,强化培训责任,统筹整合培训资源,活化培训方式,确保培训质量。
4.切实加强全方位管理。严格落实行政执法人员资格管理和持证上岗制度,行政执法人员应当通过行政执法资格考试,取得行政执法资格后按要求取得行政执法证件,未取得行政执法证件的人员不得独立从事行政执法工作。全面推行使用电子行政执法证,通过信息化手段强化对行政执法人员执法资格、执法行为的动态监督管理。全面落实行政执法责任制,强化执法责任。健全完善行政执法人员年度考核制度,行政执法机关应当将行政执法人员履行行政执法职责、参加教育培训、完成行政执法工作和遵纪守法情况纳入年度考核内容,考核情况作为调整行政执法人员职务、职级和岗位等的重要参考。建立健全行政执法人员退出机制,对不符合执法要求的行政执法人员要依法暂扣(暂停)、收回或者注销其行政执法证件。被暂扣(暂停)行政执法证件的人员,在扣(停)证期间应当离岗接受教育,不得从事行政执法活动。人民警察证件的管理使用按照人民警察法的规定执行。按照国家有关规定对在行政执法中作出突出贡献的集体和个人给予表彰奖励,推进示范创建活动。
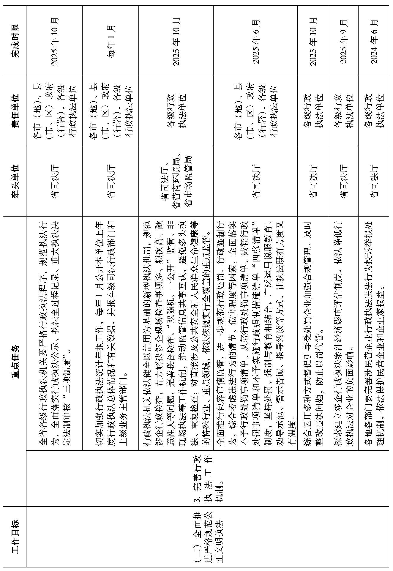
(二)全面推进严格规范公正文明执法
1.强力整治行政执法突出问题。通过日常监管、网络舆情、投诉举报、案件移送、行政复议等渠道开展分析研判,聚焦人民群众反映强烈的运动式执法、“一刀切”执法、简单粗暴执法、野蛮执法、过度执法、机械执法、逐利执法等执法不作为、乱作为问题,开展专项整治和监督行动。各地各部门要于2023年底前梳理形成本地各行政执法领域的突出问题清单,并对照清单适时组织开展专项整治行动,专项整治情况报送本级司法行政部门汇总。2024年底前,省政府司法行政部门按照国务院司法行政部门的部署组织对专项整治情况开展专项监督。
2.建立健全行政执法标准规范。修订《黑龙江省规范行政裁量权办法》。全面落实行政裁量权基准制度,按照《国务院办公厅关于进一步规范行政裁量权基准制定和管理工作的意见》(国办发〔2022〕27号)和《黑龙江省规范行政裁量权工作实施方案》,加强行政裁量权基准的备案审查和动态管理,行政裁量权基准制定后,要按照规章和行政规范性文件备案制度确定的程序和时限报送备案,基准所依据的法律、法规、规章作出修改,或者客观情况发生重大变化的,要及时进行调整。2023年底前,全省普遍建立行政裁量权基准制度,确保行政机关在具体行政执法过程中有细化量化的执法尺度,行政裁量权边界明晰,行政执法行为得到有效规范。全面落实国家统一的行政处罚、行政检查、行政强制等执法种类的行政执法文书基本格式标准、行政执法装备配备标准及技术规范指引,不断推动行政执法规范化、标准化。
3.完善行政执法工作机制。全省各级行政执法机关要严格行政执法程序,规范执法行为,全面落实行政执法公示、执法全过程记录、重大执法决定法制审核“三项制度”。切实加强行政执法统计年报工作,每年1月公开本单位上年度行政执法总体情况和有关数据,并报本级司法行政部门和上级业务主管部门。行政执法机关依法健全以信用为基础的新型执法机制,规范涉企行政检查,着力解决涉企现场检查事项多、频次高、随意性大等问题,完善联合检查、“双随机、一公开”监管、非现场执法等工作机制,推动监管信息共享互认,避免多头执法、重复检查;对直接涉及公共安全和人民群众生命健康等的特殊行业、重点领域,依法依规实行全覆盖的重点监管。全面推行包容审慎监管,进一步规范行政处罚、行政强制行为,综合考虑违法行为的情节、危害程度等因素,全面落实不予行政处罚事项清单、从轻行政处罚事项清单、减轻行政处罚事项清单和不予实施行政强制措施清单“四张清单”制度,坚持处罚、强制与教育相结合,广泛运用说服教育、劝导示范、警示告诫、指导约谈等方式,让执法既有力度又有温度。综合运用多种方式督促引导受处罚企业加强合规管理、及时整改违法问题,防止以罚代管。探索建立涉企行政执法案件经济影响评估制度,依法降低行政执法对企业的负面影响。各地各部门要完善涉民营企业行政执法违法行为投诉举报处理机制,依法保护民营企业和企业家权益。
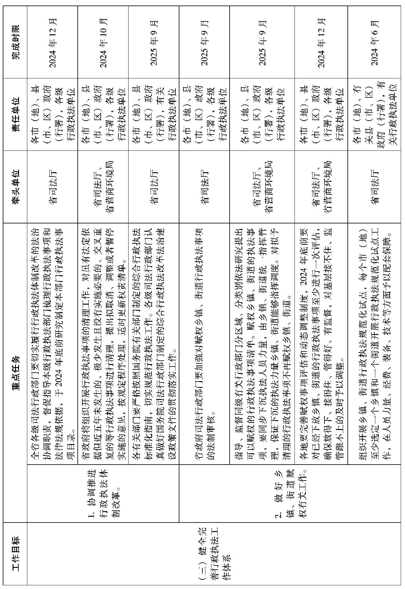
(三)健全完善行政执法工作体系
1.协调推进行政执法体制改革。全省各级司法行政部门要切实履行行政执法体制改革的法治协调职责,督促指导本级行政执法部门梳理行政执法事项和法律法规依据,于2024年底前研究制定本部门行政执法事项目录。省政府将组织开展行政执法事项的清理工作,对虽有法定依据但近五年未发生的、极少发生且没有实施必要的、交叉重复的等行政执法事项进行清理,提出拟取消、调整或者暂停实施的意见,按规定程序处理,适时更新权责清单。各有关部门要严格按照国务院有关部门制定的综合行政执法标准化指南,切实规范行政执法工作。各级司法行政部门认真做好国务院司法行政部门制定的综合行政执法改革法治建设政策文件的贯彻落实工作。
2.做好乡镇、街道赋权有关工作。省政府司法行政部门要加强对赋权乡镇、街道行政执法事项的法制审核。指导、监督同级有关行政部门分区域、分类别依法研究提出可以赋权的行政执法事项清单。赋权乡镇、街道的执法事项,要同步下沉执法人员力量,由乡镇、街道统一指挥管理,保证下沉的执法力量乡镇、街道能够指挥调度。对拟予清理的行政执法事项不再赋权乡镇、街道。各地要完善赋权事项评估和动态调整制度,2024年底前要对已经下放乡镇、街道的行政执法事项至少进行一次评估,确保放得下、接得住、管得好、有监督,对基层接不住、监管跟不上的及时予以调整。组织开展乡镇、街道行政执法规范化试点,每个市(地)至少选定一个乡镇和一个街道开展行政执法规范化试点工作,在人员力量、经费、装备、技术等方面予以配套保障。
3.大力推进行政执法协作。健全事前事中事后监管有效衔接机制。综合执法部门与其他相关行政执法机关要建立健全跨部门、跨区域、跨层级的行政执法协作机制,通过签订协助协议、联合执法、共同制定执法突发事件处置预案等形式,将各自普遍性、行业性、倾向性问题及时向其他各方通报,实现违法线索互联、执法标准互通、处理结果互认。完善行政执法管辖、法律适用等争议协调机制。严格落实《黑龙江省行政执法与刑事司法衔接办法》,健全行政执法与刑事司法衔接机制。加强行政执法机关与检察机关的协作配合,检察机关在履行法律监督职责中发现行政执法机关违法行使职权或者不行使职权的,可以依照法律规定制发检察建议等督促其纠正。加强行政执法机关与纪检监察机关的协作配合,发现行政执法人员在执法中涉嫌违纪或者职务违法、职务犯罪的,应当将问题线索及时移送纪检监察机关。
(四)加快构建行政执法协调监督工作体系
1.完善行政执法监督制度。严格执行国家有关规定和《黑龙江省行政执法与监督条例》,进一步规范行政执法监督体制、监督职责、监督内容、监督方式、监督程序、责任体系等内容。健全完善行政执法监督配套工作制度,推进行政执法案卷评查工作,检查行政执法文书是否真实、规范、完整,评议行政执法行为是否合法、适当,提高执法案卷、文书规范化水平;推进行政执法案例指导工作,编制、发布指导性案例,加强以案释法。研究制定科学、合理的行政执法考核评价指标,将其纳入年度法治建设考核,提高相关指标的针对性、约束力。
2.健全行政执法监督机制。充分发挥行政执法监督对行政执法工作的统筹协调、规范管理、指导监督和激励保障作用,强化上级行政机关对下级行政机关行政执法工作的全方位、全流程监督,严格履行常态化、长效化监督,各行政执法部门要向本级政府和上级部门报送行政执法工作情况,2024年底前基本建成制度完善、机制健全、职责明确、监督有力、运转高效的省市县乡四级全覆盖的行政执法协调监督工作体系。积极探索司法所协助县级政府司法行政部门开展乡镇、街道行政执法监督工作的方式方法。
3.创新行政执法监督方式。强化对行政执法工作的日常监督、重点监督和综合监督,避免重复监督、多头监督。全省县级以上政府司法行政部门要制定年度行政执法监督工作方案,综合运用行政执法工作报告、统计分析、评议考核、明察暗访、调阅审查有关案卷资料、向行政执法机关和行政执法人员调查了解有关情况、抽查测试行政执法人员法律知识情况等监督方式,对行政执法工作情况开展经常性监督,督促行政执法机关全面履行行政执法职能。全省县级以上政府部门承担行政执法监督职责的机构,要加强对本部门本系统行政执法工作和重大行政执法案事件的统筹协调、日常监督和业务指导,切实发挥部门监督的作用。完善重大行政执法案件专项监督调查处理机制。拓宽监督渠道,建立行政执法监督与12345政务服务便民热线等监督渠道的信息共享工作机制。健全完善并全面落实黑龙江省行政执法监督联系点和行政执法监督员制度。
(五)健全行政执法和行政执法监督科技保障体系
1.推进行政执法和行政执法监督信息系统建设。落实国务院司法行政部门关于推进行政执法及行政执法监督信息化建设的要求,按照国家统筹、省级组织、省市两级集中部署、省市县乡四级一体化应用方式,推进行政执法和行政执法监督一体化平台集约化建设和部署应用,推行行政执法移动应用程序(APP)掌上执法。
2.推进行政执法数据互联互通。按照全国统一的行政执法数据标准体系和共享机制要求,建立黑龙江省行政执法和行政执法监督一体化平台与“互联网+监管”系统、信用信息共享平台、“双随机、一公开”系统的数据归集共享机制,深化行政执法大数据分析运用,加快推进各地各部门业务系统与省行政执法综合管理监督平台的互联互通,2025年10月底前形成全省行政执法数据库,并汇聚至全国行政执法数据库。
(六)不断强化行政执法保障能力
1.加强队伍建设。根据行政执法机构所承担的执法职责和工作任务,合理配备行政执法力量,并注重行政执法机构队伍梯队建设。加强行政执法机构公职律师和法律顾问队伍建设,充分发挥法律顾问、公职律师的作用。整合有关行政执法机关的法制审核力量,全省各级行政执法机关要把政治素质高、业务能力强、具有法律专业背景的人员调整充实到法制审核岗位,原则上各级行政执法机关的法制审核人员不少于本单位执法人员总数的7%。建立重大执法决定法制审核协作机制。
2.强化权益保障。建立健全行政执法责任追究、尽职免予问责机制,细化追责、免予问责情形和容错纠错程序。落实和完善行政执法人员工资待遇政策,落实国家抚恤政策,强化行政执法人员职业保障,依法为基层一线行政执法人员办理保险。完善行政执法人员心理咨询服务和危机干预机制。
3.加大财政支持力度。按照财政事权和支出责任相适应原则,将行政执法工作经费、行政执法装备配备费用纳入本级有关部门预算统筹保障。结合财政实际,合理保障行政执法经费投入力度,切实满足行政执法工作需要。
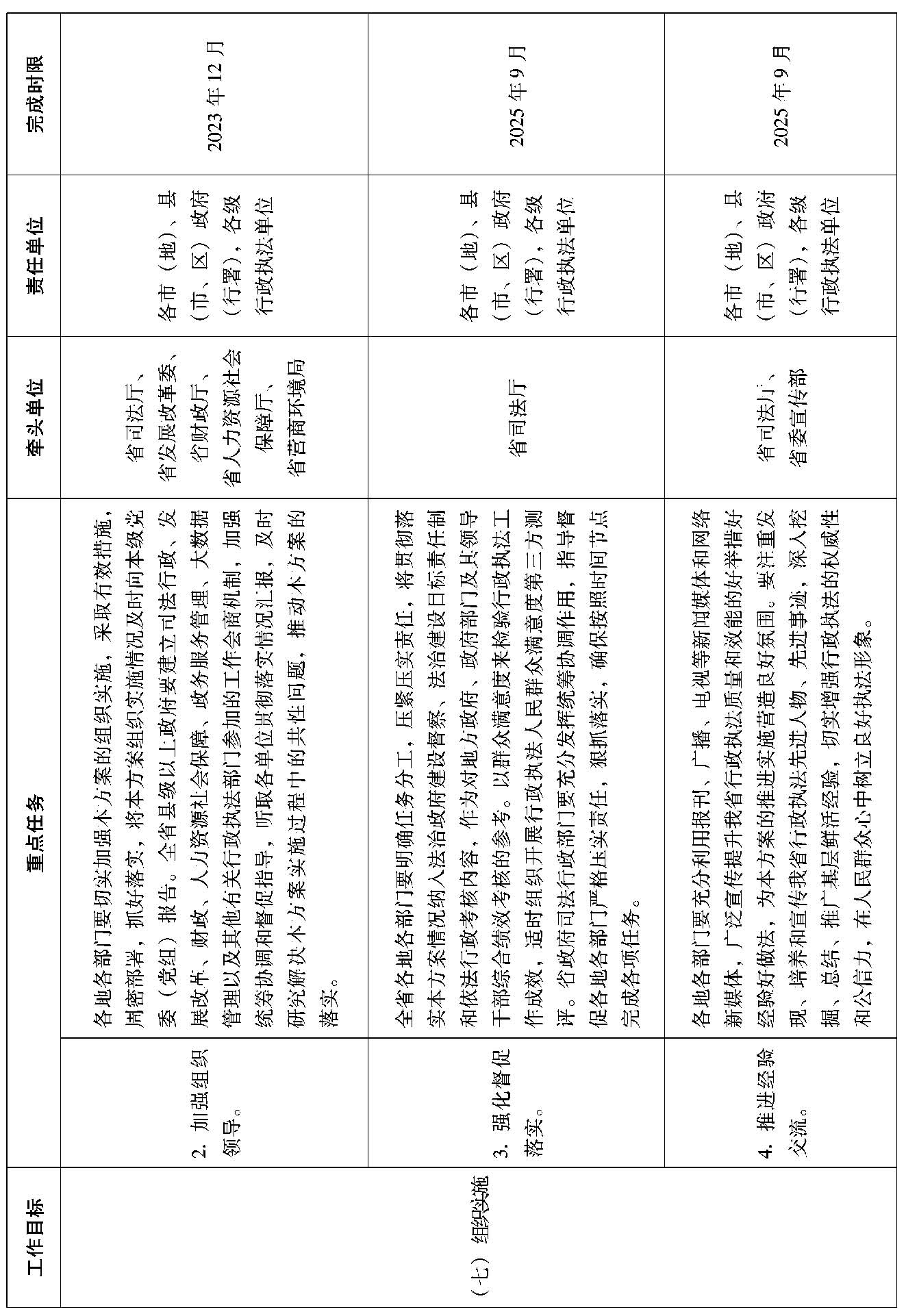
三、组织实施
(一)提高政治站位。各地各部门要切实提高政治站位,深刻认识提升行政执法质量和效能是深入践行习近平法治思想、认真贯彻落实党的二十大作出的“扎实推进依法行政”重大决策部署的重要举措,从进一步优化法治化营商环境、加快推进法治政府建设的高度,将提升行政执法质量和效能摆上重要日程,加大宣传培训力度,使广大行政执法人员特别是领导干部熟知和深入理解三年行动的部署要求,推进本方案明确的各项任务落地见效。
(二)加强组织领导。各地各部门要切实加强本方案的组织实施,采取有效措施,周密部署,抓好落实,将本方案组织实施情况及时向本级党委(党组)报告。全省县级以上政府要建立司法行政、发展改革、财政、人力资源社会保障、政务服务管理、大数据管理以及其他有关行政执法部门参加的工作会商机制,加强统筹协调和督促指导,听取各单位贯彻落实情况汇报,及时研究解决本方案实施过程中的共性问题,推动本方案的落实。
(三)强化督促落实。全省各地各部门要明确任务分工,压紧压实责任,将贯彻落实本方案情况纳入法治政府建设督察、法治建设目标责任制和依法行政考核内容,作为对地方政府、政府部门及其领导干部综合绩效考核的参考。以群众满意度来检验行政执法工作成效,适时组织开展行政执法人民群众满意度第三方测评。省政府司法行政部门要充分发挥统筹协调作用,指导督促各地各部门严格压实责任,狠抓落实,确保按照时间节点完成各项任务。
(四)推进经验交流。各地各部门要充分利用报刊、广播、电视等新闻媒体和网络新媒体,广泛宣传提升我省行政执法质量和效能的好举措好经验好做法,为本方案的推进实施营造良好氛围。要注重发现、培养和宣传我省行政执法先进人物、先进事迹,深入挖掘、总结、推广基层鲜活经验,切实增强行政执法的权威性和公信力,在人民群众心中树立良好执法形象。
省政府司法行政部门要会同各有关方面加强对本方案实施情况的指导监督和跟踪分析,组织开展实施情况评估,研究解决工作中遇到的问题,重要事项及时向省政府报告。
附件:黑龙江省落实《提升行政执法质量三年行动计划(2023—2025年)》任务分工清单










