黑政发〔2024〕6号
字号: 大 中 小
各市(地)人民政府(行署),省政府各直属单位:
为深入贯彻落实《国务院关于进一步优化政务服务提升行政效能推动“高效办成一件事”的指导意见》(国发〔2024〕3号),结合我省实际,制定本实施意见。
一、总体要求
以习近平新时代中国特色社会主义思想为指导,全面贯彻落实党的二十大精神和习近平总书记视察黑龙江期间重要讲话重要指示精神,认真落实党中央、国务院和省委、省政府关于优化营商环境和提升政务服务水平的决策部署,坚持问题导向和目标导向相结合,从企业和群众视角出发,把“高效办成一件事”作为优化政务服务、提升行政效能的重要抓手,加强整体设计,推动模式创新,注重改革引领和数字赋能双轮驱动,统筹发展和安全,推动线上线下融合发展,强化政务服务标准化、规范化、数字化一体推进,打造企业群众办事环节最简、材料最少、时限最短、费用最小、便利度最优、满意度最高的“六最”龙江特色营商环境品牌,最大限度利企便民,激发经济社会发展内生动力。
2024年,推动线上线下政务服务能力整体提升,完善“高效办成一件事”重点事项清单管理等机制,实现高效办理13个高频、面广、问题多的“一件事”,推动全省政务服务能力整体提升。到2027年,基本形成泛在可及、智慧便捷、公平普惠的高效政务服务体系,实现企业和个人两个全生命周期重要阶段“高效办成一件事”重点事项落地见效,大幅提升企业群众办事满意度、获得感。
二、加强政务服务渠道建设,推动办事方式多元化
(一)推进线下办事“只进一门”。完善集约高效的线下政务服务体系,县级以上人民政府政务服务中心要合理设置综合服务窗口和专业服务窗口,建立政务服务中心进驻事项负面清单制度,除场地限制或涉及国家秘密等特殊情形外,原则上政务服务事项均应纳入政务服务中心集中办理,不得在政务服务中心外收件、受理、出件,严禁“明进暗不进”。完善“首席事务代表”制度,杜绝事项办理“体外循环”、“先线下预审、后网上申报”。有关部门单设的政务服务场所、窗口应整合并入本级政务服务中心,确不具备整合条件的,须经本级人民政府批准并纳入一体化管理,按统一要求提供规范服务。各市(地)要结合实际统筹推进乡镇(街道)便民服务中心和村(社区)便民服务站建设,打造“15分钟政务服务圈”。鼓励在银行网点、邮政网点、园区、大型商超、文体场馆等有条件、有需求的场所设置便民服务点,探索通过集成式自助终端提供“全时在线”服务。〔牵头单位:省营商环境局;责任单位:中省直各相关单位,各市(地)人民政府(行署);完成时限:2024年12月底前取得阶段性成效,持续推进。以下责任单位均含各市(地)人民政府(行署),不再列出〕
(二)推进线上办事“一网通办”。以全省一体化政务服务平台为总入口、总枢纽、总支撑,实现政务服务事项统一受理、数据实时汇聚、办事申请“一次提交”、办理结果“多端获取”。持续提升政务服务网上办理深度,推进事项应上尽上、业务办理系统应接尽接,实现政务服务从网上可办向好办易办转变。持续深化政务服务事项“五级六十同”标准化工作,除法律法规另有规定或涉及国家秘密等外,各级政务服务事项应全部纳入省政务服务事项库统一规范管理。(牵头单位:省营商环境局;责任单位:中省直各相关单位;完成时限:2024年12月底前取得阶段性成效,持续推进)
(三)推进企业和群众诉求“一线应答”。全面推行“民诉即办”工作机制,充分发挥12345政务服务便民热线“总客服”作用,省市分级优化整合非紧急类诉求反映渠道,实现“多口归一”、“一口受理”。完善全省诉求事项标准化管理体系,健全诉求快速分派、职责争议快速裁定、未诉先办等机制,强化问题预警和数据分析。进一步细化12345与110非警务警情对接转办事项,提升非警务警情处置质效。加强12345热线与政务服务平台投诉建议、“好差评”等业务协同,实现“反映、分拨、办理、监督、告知、好评办结(差评重办)”闭环管理。(牵头单位:省营商环境局;责任单位:中省直各相关单位;完成时限:2024年9月底前取得阶段性成效,持续推进)
三、深化政务服务模式创新,推动办事流程最优化
(四)推进关联事项集成办。从企业群众视角出发,强化跨部门政策、业务、系统协同和数据共享,持续拓展全省一体化政务服务平台“高效办成一件事”主题事项内容,实行一次申请、一窗(网)受理、一链办理、一窗(网)出件、一次办好、一体监管、一键评价“七个一”的服务模式,为企业群众提供“一件事一次办”、“一类事一站办”服务。强化线上线下联动,开展并联审批、联合评审、联合验收等,大幅压减办理时长和办事成本。(牵头单位:省营商环境局;责任单位:中省直各相关单位;完成时限:2024年12月底前取得阶段性成效,持续推进)
(五)推进容缺事项承诺办。以政务服务部门清楚告知、企业群众诚信守诺为基础,对风险可控、纠错成本低且能够通过事中事后监管有效防范风险的政务服务事项,推行“告知承诺+容缺办理”审批服务模式。按照利企便民原则,根据政务服务事项实施难度、风险可控程度、服务对象信用状况等,梳理公布可采取告知承诺制方式办理和可容缺办理的政务服务事项清单,优化完善全省一体化政务服务平台支持“告知承诺+容缺办理”的功能建设。加强审批、监管、执法等部门协同,建立差异化的告知承诺事后核查和风险防范机制,并逐步推动将承诺和履约信息共享至省公共信用信息平台。(牵头单位:省营商环境局;责任单位:省司法厅等中省直各相关单位;完成时限:2024年12月底前取得阶段性成效,持续推进)
(六)推进异地事项跨域办。聚焦企业跨区域经营和群众异地办事需求,按照全程网办、异地代收代办、多地联办等业务模式,推动更多事项“全省通办”。各级政务服务中心设立“全省通办”、“跨省通办”代收代办窗口,建立收件、办理两地窗口协同联动工作机制,明确代收代办相关单位责任分工,通过视频办理等方式提供远程帮办服务。深化拓展东北三省一区、海南省等省区“跨省通办”合作事项,探索与俄罗斯政务服务事项“跨境通办”。(牵头单位:省营商环境局;责任单位:中省直各相关单位;完成时限:2024年9月底前取得阶段性成效,持续推进)
(七)推进政策服务免申办。持续优化惠企政策直达快享服务机制,实时动态监测惠企政策事项线上推送率、网上可办率、兑现落实率和咨询答复率,实现惠企政策同源发布、精准匹配、直达可及、落地见效。全面梳理行政给付、资金补贴扶持、税收优惠等政策条件和适用规则,精准匹配符合政策条件的企业群众,逐步推动政策“免申即享”提质扩面。对依法确需申报办理的,应自动生成申请表,方便企业群众一次申报、快速办理。优化政务服务平台企业个人专属服务空间,丰富政策库,实现利企便民政策和服务精准直达。(牵头单位:省营商环境局;责任单位:中省直各相关单位;完成时限:2024年12月底前取得阶段性成效,持续推进)
四、强化政务服务数字赋能,推动办事材料最简化
(八)充分发挥政务服务平台支撑作用。依托全省一体化政务服务平台,推动公共应用支撑能力一体化建设,提升统一的自然人和法人身份认证、跨域电子印章验签、办件调度、用户管理等支撑能力。开展“高效办成一件事”系统建设,推动相关业务办理系统与全省一体化政务服务平台互联互通、业务协同。(牵头单位:省营商环境局;责任单位:中省直各相关单位;完成时限:持续推进)
(九)着力提升政务数据共享实效。健全政务数据共享责任清单机制,依托省市两级政务数据共享交换平台,支撑政务数据跨地区、跨部门、跨层级、跨系统、跨业务共享应用,实现按需回流、直达基层。推进政务数据向省政务数据资源中心汇聚,实现全省政务数据“一本账”展示、“一站式”申请、“一平台”调度。从源头加强数据治理,围绕企业和个人两个全生命周期编制“一企一档、一人一档”数据规范,推动实现“一数一源一标准”。推动电子证照跨地区跨部门互通互认和扩大应用领域,全面推进政务服务事项申请材料与电子证照关联,原则上政府部门核发的材料免于提交、能够通过数据共享核验的事项免于提交证明材料、能够提供电子证照的免于提交实体证照。建立健全政务数据共享安全保障机制,依法依规共享使用政务数据,加强全流程安全管理,加大对涉及商业秘密、个人信息等数据的保护力度。(牵头单位:省营商环境局;责任单位:中省直各相关单位;完成时限:持续推进)
(十)持续加强新技术全流程应用。通过智能审批、远程帮办代办等方式,优化重构申请条件、申报方式、受理模式、审核程序、发证方式、管理架构,完善智能预填、智能预审等服务功能,逐步实现政务服务向人机交互和数据分析方向转型发展。加强高频政务服务事项的用户测试、模拟办理、体验优化,探索应用自然语言大模型等技术,优化智能问答、智能搜索、智能导办等服务。(牵头单位:省营商环境局;责任单位:中省直各相关单位;完成时限:持续推进)
五、推动政务服务扩面增效,推动办事成本最小化
(十一)强化帮办代办服务。健全线上线下帮办代办体系,明确帮办代办工作职责、责任边界、服务内容、保障机制等。优化线上高频服务事项帮办代办,通过开展远程协助,提供统一业务咨询、审前辅导、远程导办等帮办代办服务。细化线下帮办代办工作流程,为老年人、残疾人等特殊群体提供定制化服务。在高新区、产业园区等推动建立包联领导、服务专班和首席服务员工作机制,为项目提供全流程帮办代办服务。(牵头单位:省营商环境局;责任单位:中省直各相关单位;完成时限:持续推进)
(十二)优化公共服务供给。优化公共教育、劳动就业、医疗卫生、养老服务、托育服务、住房保障、社会救助等领域公共服务供给质量,持续推动与企业群众生产生活密切相关的水电气热、网络通信等公用事业领域高频办理服务事项纳入政务服务中心,按标准接入政务服务平台实现一体化管理。推动公用事业单位从企业群众视角梳理服务事项,强化流程优化、系统联通、数据共享和业务协同,重点推进水电气热过户和不动产登记、水电气网报装和投资建设审批等关联事项跨领域集成办理。(责任单位:省教育厅、省人力资源社会保障厅、省卫生健康委、省民政厅、省住房城乡建设厅、省通信管理局、省营商环境局、省电力公司等中省直各相关单位;完成时限:持续推进)
(十三)拓展增值服务内容。依托全省一体化政务服务平台开设线上企业服务专区,各级政务服务中心设立“企业之家(企业服务专区)”,推出涉企服务“一类事”场景,提供综合咨询、培育指导、政策兑现、纾困解难、投诉受理等“一站式”、精准化、个性化的优质衍生服务。统筹行业协会商会、市场化专业服务机构和工信、司法、金融、人社、科技、商务等部门涉企服务资源,为企业提供政策、法律、金融、人才、科创、国际贸易、投诉受理等定制化、套餐式服务。(牵头单位:省营商环境局;责任单位:中省直各相关单位;完成时限:持续推进)
六、夯实政务服务工作基础,推动办事规则制度化
(十四)健全政务服务标准体系。制定全省一体化政务服务平台运营管理标准规范,落实政务服务事项与行政许可事项清单、权责清单联动机制,强化政务服务事项实施清单标准化规范化管理。“高效办成一件事”重点事项牵头和责任单位要精细化梳理设定依据、受理条件、申请材料、办结时限、收费标准、办理结果等要素,编制集成办理“一件事”工作指引、办事指南和操作规程,推动实现“全省通办”、“跨省通办”。(牵头单位:省营商环境局;责任单位:中省直各相关单位;完成时限:持续推进)
(十五)强化政务服务制度供给。鼓励各地各部门将行之有效并可长期坚持的政务服务创新做法以法规政策形式予以固化。各地各部门要及时清理和修订与政务服务改革不相适应的地方性法规、政府规章和行政规范性文件,强化相关业务领域制度保障,破解集成办、承诺办、跨域办、免申办等创新服务模式的制度障碍。完善数字化应用配套政策,保障电子证照和政务数据高效共享应用、电子档案单套归档等法律效力。(责任单位:省营商环境局、省司法厅;完成时限:持续推进)
(十六)健全政务服务工作体系。推进省、市、县、乡、村五级政务服务体系建设,健全一体联动、高效便捷、权责清晰的工作机制。加强各级政务服务窗口从业人员配备、管理、培训和考核,出台激励奖励措施,推进综合服务窗口人员统一配备和职业化发展。创新政务服务人才引进、培养、选拔和评价机制,持续提升干部队伍法治思维、服务意识和数字素养,强化政务服务专业化队伍建设。(牵头单位:省营商环境局、省人力资源社会保障厅;完成时限:持续推进)
七、保障措施
(十七)加强组织领导。“高效办成一件事”工作实行省级统筹,纳入全省优化营商环境专项行动工作任务。省优化营商环境领导小组办公室负责指导、协调和督促各地各部门提供优质规范的“一件事”服务。各地各部门要切实加强组织领导,压实责任,确保各项任务尽快落地见效。
(十八)落实主体责任。对列入国务院“高效办成一件事”集中攻关和创新示范重点事项的,牵头部门与责任部门于2024年3月底前完成全部改革任务,实现实质性运行,形成可复制可推广经验;其他“一件事”重点事项于2024年6月底前完成全部改革任务,实现实质性运行。牵头部门与责任部门要加强协同配合,研究制定工作方案,明确目标任务、改革措施和职责分工,并指导、协调和督促本系统“高效办成一件事”工作。各市(地)人民政府(行署)负责统筹推进本地“高效办成一件事”工作,结合实际持续拓展“高效办成一件事”事项范围。
(十九)加强宣传推广。各地各部门要加强政策宣传,及时向社会发布“高效办成一件事”事项清单、办事流程和办事指南等相关信息。省优化营商环境领导小组办公室要加强对推进“高效办成一件事”进展成效、经验做法的总结和复制推广。
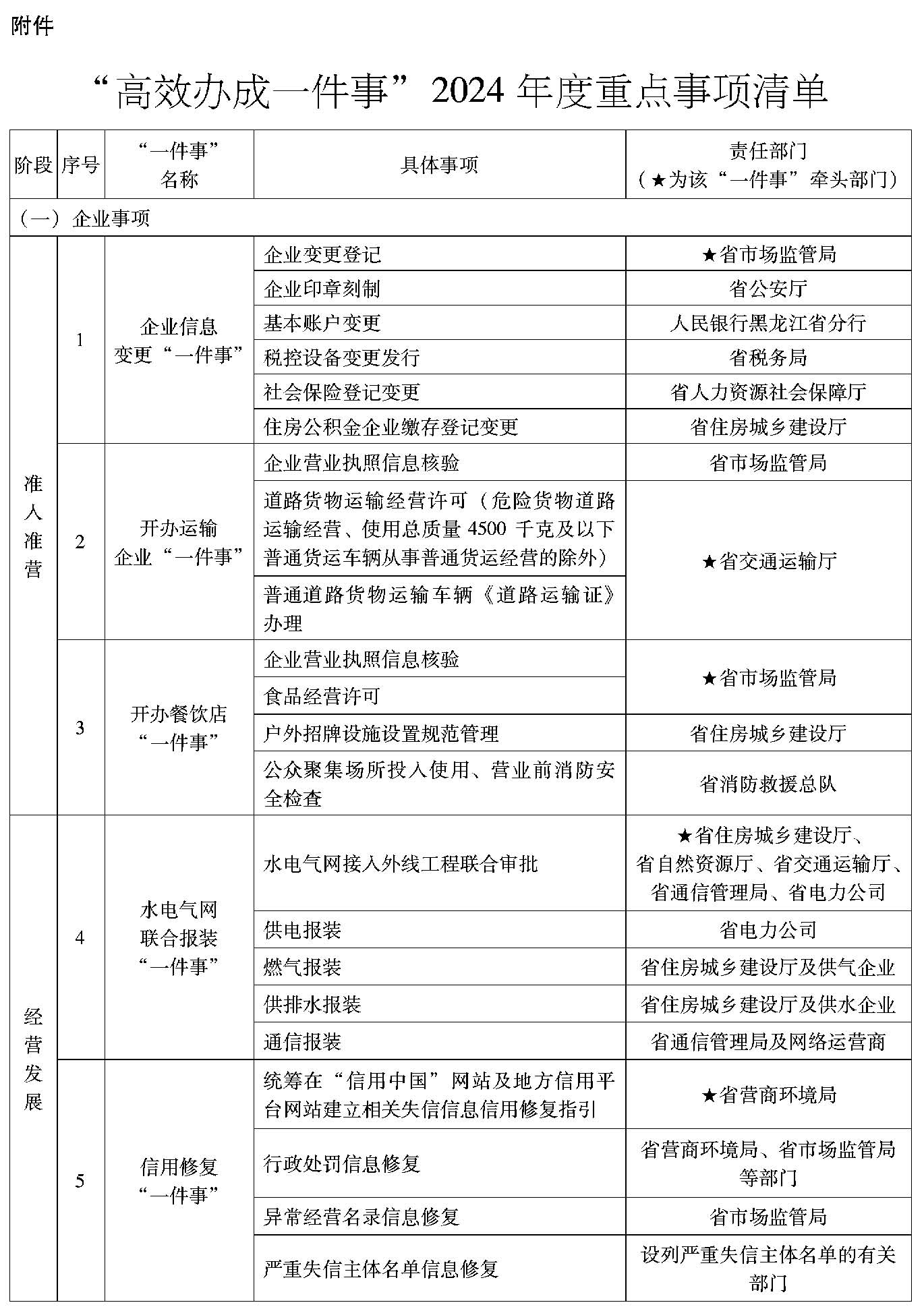
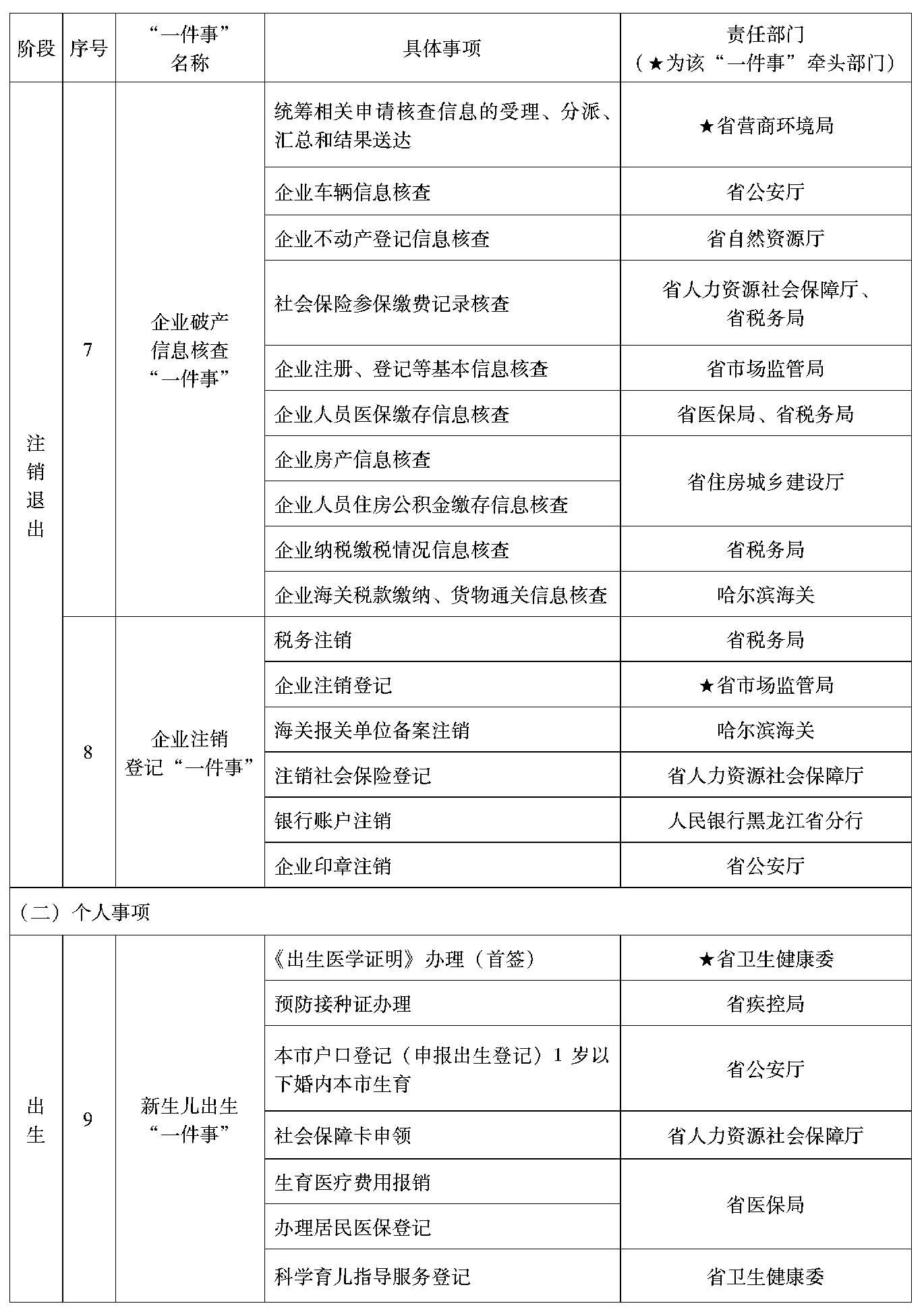
附件:“高效办成一件事”2024年度重点事项清单
黑龙江省人民政府
2024年2月19日



