字号: 大 中 小
各市(地)、县(市)人民政府(行署),省政府各直属单位:
《黑龙江省国民经济和社会发展第十四个五年规划和二〇三五年远景目标纲要》已经黑龙江省十三届人大五次会议审议通过,现印发给你们,请认真贯彻执行。
黑龙江省人民政府
2021年3月2日
黑龙江省国民经济和社会发展第十四个
五年规划和二〇三五年远景目标纲要
目 录
第一章 全面建成小康社会,开启全面建设社会主义现代化新龙江新征程
第一节 决胜全面建成小康社会取得决定性成就
第二节 我省面临的发展环境
第三节 到二〇三五年基本实现社会主义现代化的远景目标
第二章 “十四五”时期经济社会发展指导思想和主要目标
第一节 “十四五”时期经济社会发展指导思想
第二节 “十四五”时期经济社会发展必须遵循的基本原则
第三节 “十四五”时期经济社会发展主要目标
第三章 率先实现农业农村现代化,全面推进乡村振兴
第一节 建设“藏粮于地、藏粮于技”国家战略示范区
第二节 开展“中国粮食、中国饭碗”质量提升行动
第三节 切实保护好黑土地这个“耕地中的大熊猫”
第四节 推动农业全产业链融合发展
第五节 实施乡村建设行动
第六节 持续深化农业农村改革
第七节 实现巩固拓展脱贫攻坚成果同乡村振兴有效衔接
第八节 打造北大荒现代农业航母
第四章 加快构建现代产业体系,推动经济结构优化升级
第一节 强力推动产业基础高级化和产业链现代化
第二节 打造优势产业集群
第三节 提升产业链供应链稳定性和竞争力
第四节 大力发展战略性新兴产业
第五节 加快发展现代服务业
第六节 加快发展数字经济
第五章 坚持创新驱动发展,塑造振兴发展新优势
第一节 加快构建科技创新平台
第二节 加强创新能力建设
第三节 开展关键技术攻关
第四节 加速科技成果高质量就地转化
第五节 积极营造良好创新生态
第六节 培育壮大创新人才队伍
第六章 提高综合竞争力,自觉全面融入新发展格局
第一节 抢抓机遇融入国内大循环
第二节 创造条件参与国内国际双循环
第三节 激发消费新潜力
第四节 统筹推进现代流通体系建设
第五节 积极扩大有效投资
第七章 深化重点领域改革,激发市场主体活力
第一节 打造一流市场化法治化国际化营商环境
第二节 深化要素市场化配置改革
第三节 提升国资国企改革质效
第四节 激发非公有制经济竞相发展新活力
第五节 强化财税金融改革创新
第六节 完善人才发展体制机制
第八章 优化国土空间布局,推进区域协调发展和新型城镇化
第一节 构建国土空间开发保护新格局
第二节 优化区域经济布局
第三节 加快特殊类型地区振兴发展
第四节 推进以人为核心的新型城镇化
第五节 高标准建设哈尔滨新区
第六节 高质量发展县域经济
第九章 提升放大绿色发展优势,推进生态文明建设
第一节 加快形成绿色发展方式
第二节 提升生态系统质量和稳定性
第三节 推进“绿水青山就是金山银山”生态价值转换
第四节 建设“冰天雪地也是金山银山”实践地
第五节 健全生态文明制度体系
第六节 培育林区生态产业新优势
第十章 深度融入共建“一带一路”,打造对外开放新前沿
第一节 强化对俄开放合作第一大省地位
第二节 高质量推进全方位对外开放合作
第三节 打造自由贸易试验区对外开放高地
第四节 加强国内区域合作
第十一章 推动文化繁荣发展,提高整体实力和竞争力
第一节 筑牢团结奋斗的共同思想基础
第二节 提高社会文明程度
第三节 发展繁荣边疆特色文化
第四节 提升公共文化服务水平
第五节 推动现代文化产业高质量发展
第十二章 实施全域旅游战略,打造生态旅游目的地
第一节 优化全域旅游空间结构
第二节 提高生态旅游首位度
第三节 叫响“北国好风光·尽在黑龙江”品牌
第四节 大力提升旅游服务功能
第十三章 推动基础设施高质量发展,提高现代化建设综合承载能力
第一节 加快新型基础设施建设
第二节 打造现代化综合交通运输体系
第三节 推进水利基础设施高质量发展
第四节 提升能源基础设施现代化水平
第十四章 改善人民生活品质,提升社会建设水平
第一节 促进城乡居民增收
第二节 强化就业优先政策
第三节 建设高质量教育体系
第四节 持续提高社会保障水平
第五节 推进“健康龙江”建设
第六节 不断开创体育事业发展新局面
第七节 积极应对人口问题
第八节 促进妇女儿童全面发展和家庭建设
第九节 推动青年成长发展
第十节 提高残疾人发展能力
第十一节 加强和创新社会治理
第十五章 统筹发展和安全,建设更高水平的平安黑龙江
第一节 保障国家国防安全
第二节 保障国家粮食安全
第三节 保障国家生态安全
第四节 保障国家能源安全
第五节 保障国家产业安全
第六节 确保人民生命财产安全
第七节 确保社会稳定和安全
第八节 加强网络安全保护
第十六章 坚持党的领导,健全人民当家作主制度体系,强化规划实施保障
第一节 坚持和加强党的全面领导
第二节 推进全面从严治党
第三节 发展社会主义民主政治
第四节 加快推进法治黑龙江建设
第五节 健全规划实施机制
“十四五”时期是我国全面建成小康社会、实现第一个百年奋斗目标之后,乘势而上开启全面建设社会主义现代化国家新征程、向第二个百年奋斗目标进军的第一个五年。以习近平新时代中国特色社会主义思想为指导,按照党中央部署要求,科学编制并有效实施“十四五”规划,对于巩固全面建成小康社会成果、推动经济高质量发展、加快新旧动能转换、努力建设“六个强省”、重振龙江雄风具有重大意义。本纲要依据《中共黑龙江省委关于制定国民经济和社会发展第十四个五年规划和二〇三五年远景目标的建议》编制,是今后五年我省国民经济和社会发展的蓝图,是全省人民奋斗的行动纲领。
第一章 全面建成小康社会,开启全面建设
社会主义现代化新龙江新征程
第一节 决胜全面建成小康社会
取得决定性成就
“十三五”时期是全面建成小康社会决胜阶段,全省上下坚持以习近平新时代中国特色社会主义思想为指导,全面贯彻落实党的十八大、十九大和十九届二中、三中、四中、五中全会精神,全面贯彻落实习近平总书记在深入推进东北振兴座谈会上的重要讲话和对我省重要讲话重要指示批示精神,围绕全面振兴全方位振兴的目标定位,面对艰巨繁重的改革发展任务,特别是2020年以来新冠肺炎疫情严重冲击,在省委的坚强领导下,按照省第十二次党代会奋力走出黑龙江全面振兴新路子的总体要求,切实履行维护国家“五大安全”的政治责任,不忘初心、牢记使命,奋力拼搏、聚力攻坚,“十三五”规划确定的主要目标任务基本完成,解决了许多长期想解决而没有解决的难题,办成了许多事关振兴发展全局的大事,啃下了许多制约发展活力的改革硬骨头,建成了许多打基础、攒后劲、利长远的重大工程项目,经济运行总体平稳,经济结构持续优化,高质量发展步伐加快,综合实力迈上新台阶,“六个强省”建设呈现新气象,全面振兴全方位振兴开创新局面,决胜全面建成小康社会取得决定性成就,为开启全面建设社会主义现代化新龙江新征程奠定了坚实基础。农业现代化建设成效显著。粮食产量稳定在1500亿斤以上,实现“十七连丰”,稳居全国第一位,农民收入登上一个大台阶,维护国家粮食安全“压舱石”地位更加突出。决战脱贫攻坚取得决定性胜利。20个国家级和8个省级贫困县全部摘帽、1778个贫困村全部出列、贫困人口全部脱贫,农村面貌、农民精神风貌焕然一新。产业结构优化升级步伐加快。做好“三篇大文章”,抓好“五头五尾”,“百千万”工程深入实施,国宝级“老字号”老树发新枝,炼油能力突破2500万吨,农产品加工转化率大幅提升,神华国能宝清电厂投产运营,石墨、钢铁、铜等矿产资源开发产业加快发展,加速向万亿级产业集群跨越。创新能力显著增强。本籍两院院士达到41位,国家级创新平台达到68个、省级创新平台达到1161个,新型直升机、核电装备、舰船动力、非洲猪瘟疫苗等领域研发制造实现重大突破。高新技术企业总数达到1932家,新产业新业态集群式成长,新旧动能高质量转换。重点领域改革取得突破。组建营商环境建设监督局,颁布优化营商环境条例,深化“放管服”改革,市场化法治化国际化营商环境大幅改善。农垦、森工彻底打破了政企合一体制,打赢龙煤改革脱困硬仗,组建七大省级产业投资集团,民营经济占半壁江山。生态文明建设水平进一步提升。持续打好蓝天、碧水、净土保卫战,国家级自然保护区数量居全国第一,生态保护全面加强,环境质量显著提升。生态优势加速转化,打造旅发大会品牌,全域全季旅游深度开发,“北国好风光·尽在黑龙江”旅游品牌叫响全国。对外开放迈出坚实步伐。中俄原油管道二线、中俄东线天然气管道竣工投产,同江铁路大桥境内段、黑河公路大桥顺利建成,中国(黑龙江)自由贸易试验区获批并加快建设,对俄开放合作第一大省地位更加巩固。龙粤、哈深对口合作走深走实,深圳(哈尔滨)产业园等一批标志性工程落地生根。援疆、援藏工作取得新成效。基础设施支撑能力显著增强。哈佳、哈牡客专投入运营,哈尔滨火车站成为靓丽名片,牡佳客专、佳鹤铁路加快建设,哈绥铁伊客专、北黑铁路提前开工,全省高速铁路网基本形成。哈尔滨机场T2航站楼投入使用、东二跑道获批,机场网络进一步完善。京哈、绥大、哈肇等高速公路加快建设,覆盖全省的高速公路网更加完善。重大水利工程相继建成投用,水资源综合利用和防洪减灾能力显著增强。新型基础设施建设加快布局,建成5G基站1.89万座。民生保障水平不断提高。就业岗位持续增加,城乡居民收入稳步提高,养老保险、医疗保险制度实现全覆盖,教育、卫生等基本公共服务均等化加快推进。新冠肺炎疫情防控取得重大战略成果。文化软实力持续提升。传承弘扬“四大精神”,强化社会主义核心价值观教育,文化市场规模不断壮大,文艺精品不断涌现,文化事业和文化产业繁荣发展。推动全面从严治党向纵深发展。深入开展“不忘初心、牢记使命”主题教育,持之以恒纠治“四风”,深化机关作风整顿优化营商环境,反腐败斗争取得压倒性胜利并不断巩固发展,持续推进政治生态根本好转,凝聚振兴发展的强大力量。
第二节 我省面临的发展环境
当前和今后一个时期,我国发展仍然处于重要战略机遇期。习近平总书记多次对东北地区和我省作出重要讲话重要指示批示,党中央、国务院出台系列支持东北振兴政策措施,为我省加快振兴发展注入强大政治动力,带来前所未有的政策机遇。我国已转向高质量发展阶段,经济长期向好,继续发展具有多方面优势和条件,为我省提供了稳定的发展预期和良好的发展环境。新一轮科技革命和产业变革深入发展,以国内大循环为主体、国内国际双循环相互促进的新发展格局加快构建,为我省推动资源、生态、科教、产业、地缘等优势转化为经济发展优势,加快塑造竞争新优势,积极承接国内产业链转移,培育壮大新动能,创造了巨大发展空间,应对疫情助推新模式、新产业、新业态迅速发展。
当今世界正经历百年未有之大变局,国际环境错综复杂,不稳定性不确定性明显增加,机遇和挑战都有新的发展变化。国内区域经济发展分化态势明显,全国经济重心进一步南移,各地对生产要素的争夺更加激烈。我省经济下行压力大,保障和改善民生任务重,开放合作水平不高,一些涉及体制机制问题的改革还在攻坚,吸引留住人才的力度还需加大,经济总量不大、发展速度不快、发展质量不优、内生动力不足等问题还有待解决。
我们要立足中华民族伟大复兴战略全局和世界百年未有之大变局,增强机遇意识和风险意识,准确识变、科学应变、主动求变,善于在危机中育先机、于变局中开新局,坚定信心和决心,保持定力和毅力,增强干劲和韧劲,努力实现更高质量、更有效率、更可持续、更加公平、更为安全的发展。
第三节 到二〇三五年基本实现
社会主义现代化的远景目标
按照全面建设社会主义现代化新龙江的战略安排,到二○三五年,全面建成工业强省、农业强省、科教强省、生态强省、文化强省、旅游强省,实现黑龙江全面振兴全方位振兴,基本实现社会主义现代化,到本世纪中叶把我省建成富强民主文明和谐美丽的社会主义现代化新龙江。展望二○三五年,我省综合实力实现新跨越,自主创新能力和制造业竞争力大幅提升,经济总量和城乡居民人均收入再迈上新的大台阶;农业现代化稳居全国领先地位,基本实现新型工业化、信息化、城镇化,建成现代化经济体系;基本实现治理体系和治理能力现代化,人民平等参与、平等发展权利得到充分保障,形成一流营商环境,建成法治黑龙江、法治政府、法治社会;新时代文化体系基本建成,文化产业加快发展,文化软实力显著增强,国民素质和社会文明程度达到新高度;建成全国生态文明示范省,生态环境更加优良,实现美丽龙江建设目标;高水平对外开放形成新格局,对俄合作新优势明显增强;平安黑龙江建设达到更高水平,人民生活更加美好,中等收入群体显著扩大,基本公共服务实现均等化,人的全面发展、全体人民共同富裕取得更为明显的实质性进展。
第二章 “十四五”时期经济社会发展
指导思想和主要目标
第一节 “十四五”时期经济社会发展
指导思想
高举中国特色社会主义伟大旗帜,深入贯彻党的十九大和十九届二中、三中、四中、五中全会精神,坚持以马克思列宁主义、毛泽东思想、邓小平理论、“三个代表”重要思想、科学发展观、习近平新时代中国特色社会主义思想为指导,全面贯彻落实党的基本理论、基本路线、基本方略,统筹推进经济建设、政治建设、文化建设、社会建设、生态文明建设的总体布局,协调推进全面建设社会主义现代化国家、全面深化改革、全面依法治国、全面从严治党的战略布局,持续贯彻落实习近平总书记在深入推进东北振兴座谈会上的重要讲话和对我省重要讲话重要指示批示精神,坚定不移贯彻新发展理念,坚持稳中求进工作总基调,以推动高质量发展为主题,以深化供给侧结构性改革为主线,以改革创新为根本动力,以满足人民日益增长的美好生活需要为根本目的,统筹发展和安全,自觉全面融入以国内大循环为主体、国内国际双循环相互促进的新发展格局,着力解放思想,着力建设现代化经济体系,着力推动形成优势互补、高质量发展的区域经济布局,着力推动更高水平开放,着力推进治理体系和治理能力现代化,着力增进人民福祉,着力集聚各类人才,采取新的战略性举措,走出一条质量更高、效益更好、结构更优、优势充分释放的振兴发展新路,维护国家“五大安全”能力进一步提升,全面振兴全方位振兴取得新突破,为全面建设社会主义现代化新龙江开好局、起好步。
第二节 “十四五”时期经济社会发展
必须遵循的基本原则
——坚持党的全面领导。坚持和完善党领导经济社会发展的体制机制,坚持和完善中国特色社会主义制度,不断提高贯彻新发展理念、自觉全面融入新发展格局能力和水平,为推动高质量发展、实现全面振兴全方位振兴提供根本保证。
——坚持以人民为中心。坚持人民主体地位,坚持共同富裕方向,始终做到发展为了人民、发展依靠人民、发展成果由人民共享,维护人民根本利益,激发全省人民积极性、主动性、创造性,促进社会公平,增进民生福祉,不断实现人民对美好生活的向往。
——坚持新发展理念。把新发展理念贯穿发展全过程和各领域,自觉全面融入新发展格局,切实转变发展方式,推动质量变革、效率变革、动力变革,实现更高质量、更有效率、更加公平、更可持续、更为安全的发展。
——坚持深化改革开放。坚定不移推进改革,坚定不移扩大开放,加强治理体系和治理能力现代化建设,破除制约高质量发展、高品质生活的体制机制障碍,强化有利于提高资源配置效率、有利于调动全社会积极性的重大改革开放举措,以改革应对变局、开拓新局。
——坚持系统观念。加强前瞻性思考、全局性谋划、战略性布局、整体性推进,统筹国内国际两个大局,办好发展安全两件大事,更好地发挥各方面积极性,着力固根基、扬优势、补短板、强弱项,注重防范化解重大风险挑战,实现发展质量、结构、规模、速度、效益、安全相统一。
第三节 “十四五”时期经济社会
发展主要目标
锚定二○三五年远景目标,突出发挥比较优势,着力厚植后发优势,扬长避短、扬长克短、扬长补短,充分释放发展潜力,显著提高质量效益,到2025年,全面振兴全方位振兴取得新突破。
——现代产业体系建设取得新突破。深度做好“三篇大文章”,全链条抓好“五头五尾”,“百千万”工程取得丰硕成果,优势产业集群壮大,先进制造业高质量发展,现代服务业提质扩容,数字经济和实体经济深度融合,产业链供应链现代化水平不断提升,经济竞争力、创新力、抗风险能力显著增强,工业强省建设迈出重要步伐,工业增加值占地区生产总值比重达到30%以上,新的均衡发展的产业结构基本形成。
——农业农村现代化建设取得新突破。高质量构建起现代农业产业体系、生产体系和经营体系,农业生产规模化、机械化、智慧化水平全国领先,成为全国农业现代化建设排头兵,国家粮食安全“压舱石”地位进一步巩固提升。农村一二三产业全面融合发展,现代农业服务体系提档升级,建成全国绿色粮仓、绿色菜园、绿色厨房和国家重要的高品质乳肉禽蛋制品加工基地,食品和农副产品精深加工业成为第一支柱产业,建成农业强省。
——创新驱动发展取得新突破。创新驱动内生动力全面激活,科技、教育、产业、金融紧密融合的创新体系不断完善,重大科技创新平台加快建设,研究与试验发展经费投入强度达到全国平均水平,科技创新能力显著提升,攻克一批关键核心技术,竞争新优势加速形成。科教强省建设步伐加快,科技成果高质量就地转化,科技创新支撑引领高质量发展作用显著增强。高水平建设哈大齐国家自主创新示范区,建设哈尔滨国家科技创新城市、全国大数据中心重要基地。
——全面深化改革取得新突破。市场化法治化国际化营商环境进入全国一流行列,要素市场化配置体制机制基本建立。资本市场融资能力显著增强,企业上市步伐加快。央地融合发展加快推进,地方国有企业改革全面深化,混合所有制改革实现突破,非公有制经济迸发新活力,民营经济实现“三分天下有其二”目标,更多民营企业加快进入全国民营企业500强,实体经济成为振兴发展主力军。人才发展机制进一步完善,育才聚才留才能力明显提升。
——更高水平对外开放取得新突破。深度融入“一带一路”,国际经贸大通道全面贯通,以对俄和东北亚为重点的全方位对外开放新格局基本形成,全国对俄开放合作第一大省地位更加突出。高标准建设哈尔滨新区和中国(黑龙江)自由贸易试验区,建成一批利用外资重大项目,成为我国向北开放的重要窗口和东北亚地区合作中心枢纽。龙粤、哈深合作取得突破性进展,成为省市对口合作样板。
——生态文明建设取得新突破。生产生活方式绿色转型成效显著,绿色生态产业体系基本建成,北方生态屏障功能进一步提升,生态环境更加优良,建成生态强省。污染防治攻坚战不断取得重要成果,污染物排放总量持续降低,基本消除重污染天气,城乡人居环境明显改善。生态产品价值加速转换,重点林区焕发青春活力,生态旅游首位度显著提高,旅游强省加快建设。
——城乡区域协调发展取得新突破。优势互补、高质量发展的区域经济布局基本形成,哈长城市群联动发展,哈尔滨大庆绥化一体化加快推进,哈尔滨现代化都市圈高标准构建,区域中心城市辐射带动能力显著提高。加快推进百年油田(城)建设,“四煤城”和大小兴安岭林区高质量转型,可持续发展能力显著增强。边境地区基础设施和公共服务设施全面升级,美丽边城建设步伐加快,人口集聚功能不断增强,兴边富民成效显现。城乡融合发展体制机制更加健全,统筹城乡的基本公共服务标准进一步完善,基础设施高质量发展,以人为核心的新型城镇化全面推进。
——社会文明程度提高取得新突破。社会主义核心价值观深入人心,人民思想道德素质、科学文化素质和身心健康素质明显提高。公共文化服务体系更加健全,边疆特色文化更加繁荣,人民精神文化生活更加丰富。现代文化产业体系不断完善,新兴文化业态加快发展,文化产业成为新的支柱产业,文化强省建设稳步推进。
——民生福祉改善取得新突破。实现更加充分更高质量就业,居民收入增长和经济增长保持同步,中等收入群体持续扩大。基本公共服务均等化水平明显提高,全民受教育程度不断提升,公共卫生体系和多层次、可持续的社保体系更加完善。脱贫攻坚成果不断巩固拓展,乡村振兴全面推进。
——社会治理效能提升取得新突破。社会主义民主法治更加健全,社会公平正义进一步彰显,政府行政效率和公信力显著提升,社会治理特别是基层治理水平明显提高,防范化解重大风险体制机制不断健全,重大突发公共事件应急能力显著增强,自然灾害防御水平明显提升,发展安全保障更加有力。

第三章 率先实现农业农村现代化,
全面推进乡村振兴
坚持把解决好“三农”问题作为工作重中之重,全面实施乡村振兴战略,推动形成工农互促、城乡互补、协调发展、共同繁荣的新型工农城乡关系,促进农业高质高效、乡村宜居宜业、农民富裕富足,农业农村现代化建设取得新突破,成为全国农业现代化建设排头兵,建成农业强省。
第一节 建设“藏粮于地、藏粮于技”
国家战略示范区
建成国家粮食安全产业带核心区。坚决履行维护国家粮食安全政治责任,编制实施“藏粮于地、藏粮于技”国家战略示范区建设规划。高标准、高质量、高效益推进国家粮食安全产业带建设,毫不动摇抓好粮食生产,牢固树立“民以食为天、食以地为本”思想,严守永久基本农田红线,坚决杜绝耕地“非农化”、防止“非粮化”,稳定粮食播种面积,不断提高单产水平,建设粮食生产功能区和大豆等重要农产品生产保护区,增强粮食生产能力,扛起粮食安全“压舱石”重任。

提升农田基础设施现代化水平。实施高标准农田建设工程,统筹推进田、土、水、路、林、电、技、管综合配套体系建设。加快建设节水型、生态型灌区,开展大中型灌区续建配套和现代化改造,加强中小型农田水利设施建设,推进重度涝区治理。实施“三水”措施,大力推行地表水置换地下水。开展全程机械化提升行动,提高农业设施装备水平,加快发展水稻育秧大棚、智能温室等设施农业。

实施科技强农战略。完善现代农业科技创新体系,优化整合农业科研机构和农技院校,强化科技支撑作用,为农业现代化插上科技翅膀。加快在重大动物疫情防控、农业清洁生产、黑土地保护、秸秆综合利用等领域突破一批关键技术,创建建三江国家级农业高新技术产业示范区,推进农业科技园区建设。完善农技推广体系,深入推行科技特派员制度。到2025年,农业科技进步贡献率达到70%。

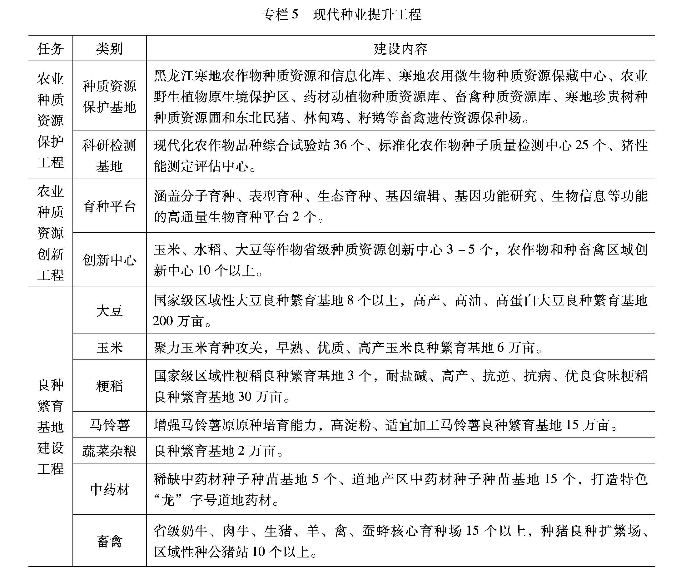
打好种业翻身仗。大力实施现代种业提升工程,尊重科学、严格监管,推进生物育种产业化应用。加强农业种质资源保护开发利用,推进种质资源保护场、库、圃建设和信息化。加强种质资源重要性状精准鉴定、基因挖掘,实施分子设计育种,创新种质资源创制及品种选育手段,开展高效制繁种等关键技术攻关,培育推广突破性新品种。加强种质资源共享,建设联合育种平台,优化品种审定程序。强化国家区域性良种繁育基地、海南南繁基地建设,推动国家级大豆种子基地建设,加快粳稻、玉米、蔬菜、畜禽、水产、林木良种繁育体系建设,加强番茄等大宗蔬菜种质资源创新,加快中华华牛培育和东北民猪配套系研发。对玉米、大豆等种子研发培育实行“揭榜挂帅”,鼓励专家学者发挥独特作用。支持现代种业企业发展,培育年销售额超15亿元的育繁推一体化种业集团1个、5亿元以上的2个,争取实现主板上市1家。到2025年,主要粮食作物自育品种推广面积达92%以上。

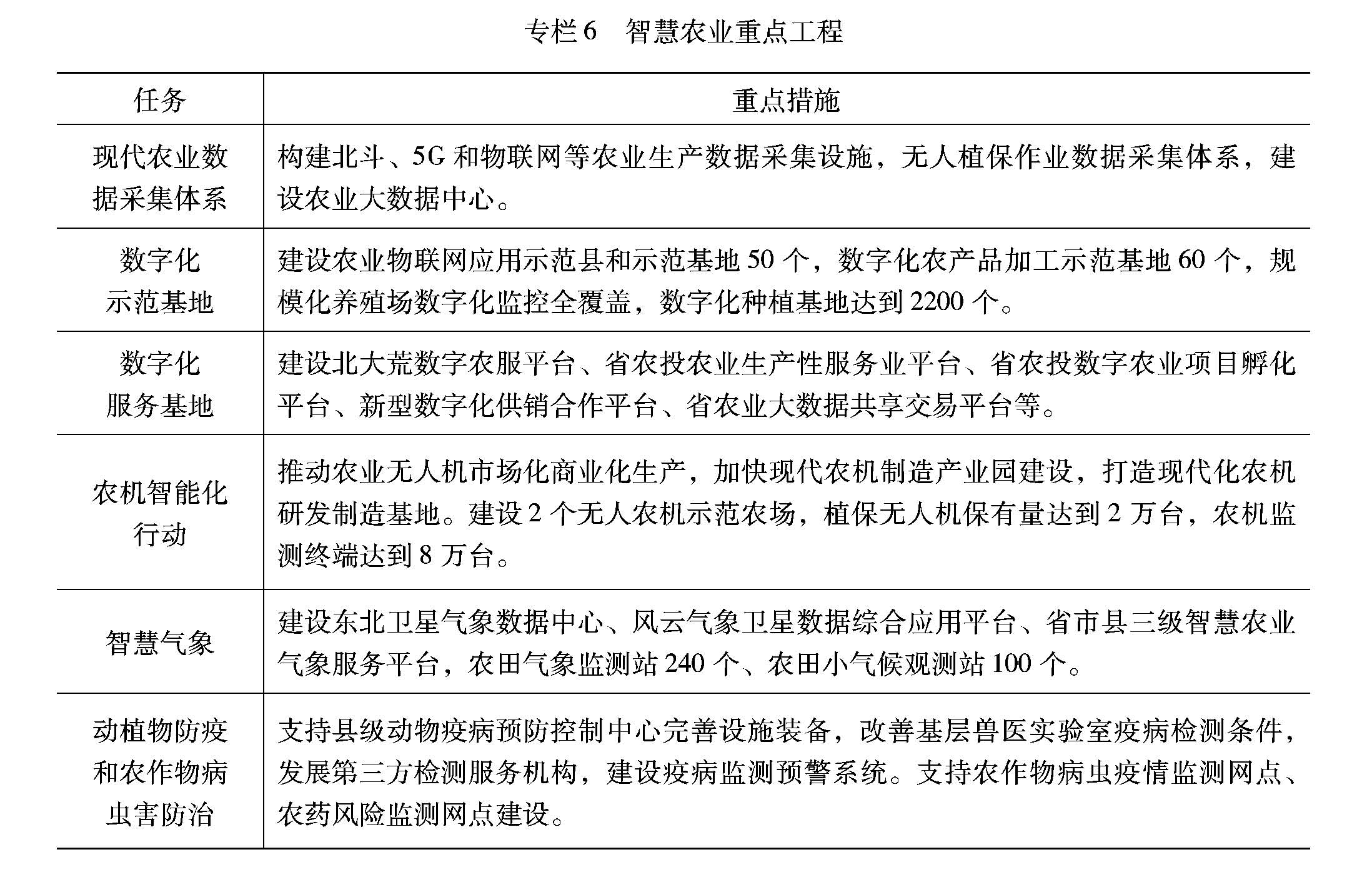
加快智慧农业建设。全面实施数字农业发展战略,建设农业生产数字化示范基地,打造农业物联网应用示范省、全国数字农业先导区,智慧化水平全国领先。加快构建农业生产数据采集体系,开展农业物联网标准化建设试点,建设一批智慧农牧业特色示范区。建立农业气象灾害、生物灾害、生态环境灾害、供需严重失衡等风险数字化预警监测平台,建设农业应急指挥数字化体系。提高农机装备智能化水平,发展高精度农机作业导航监测、植保无人机航化作业,做大做强农机装备产业。健全农产品质量安全检验检测体系,强化农产品质量安全风险监测和评估,完善省农产品质量安全溯源公共服务平台,强化与国家平台对接。

第二节 开展“中国粮食、中国饭碗”
质量提升行动
深化农业供给侧结构性改革。完善农业生产标准体系,创建国家食品安全示范区和绿色发展先行区,提高农业产业整体素质和竞争力,建设中华绿色粮仓、绿色菜园、绿色厨房。实施优质粮食工程,稳定发展水稻生产,巩固扩大优良食味稻米优势,增加食品加工类稻谷种植面积,建设国家粳稻口粮战略保障基地。适度扩大玉米等高产粮食作物,落实国家大豆振兴计划,建设国家玉米、大豆优质粮源生产基地。对接市场需求,发展优质强筋小麦。发展马铃薯、中药材、汉麻、浆果、坚果、食用菌、蔬菜、鲜食玉米等经济作物,延长中药材、马铃薯、汉麻等优势作物产业链条,打造特色农产品优势区,建设全国重要的马铃薯全粉生产基地、汉麻生产加工基地。到2025年,绿色及有机食品种植面积突破1亿亩,其中有机食品种植面积突破1000万亩。
构建现代畜牧产业体系。实施“两牛一猪一禽”工程,推进畜牧业全产业链发展,进一步提高畜牧业产值占农业总产值比重,建设国家级高品质乳制品、肉制品加工基地。大力推进奶业振兴,加强优质奶源基地建设,构建高产奶牛核心群,发展绿色全营养体饲草料产业,提高奶牛单产和鲜奶品质。加快标准化规模养殖基地建设,布局建设肉牛、生猪、肉鸡、肉鹅大型养殖项目,肉畜禽养殖规模化比重达到75%以上。开展重大动物疫病防控,完善病死动物无害化收集处理体系,加强肉类产品监管能力建设。壮大生态渔业规模。

打造高品质食品品牌。放大非转基因、寒地黑土、绿色有机优势,加快形成以区域公用品牌、企业品牌、特色农产品品牌为核心的农业品牌格局。集中建设一批叫得响、有影响的优质特色“地域名片”,支持企业塑造高品质农产品品牌形象。开展“互联网+高质量农产品”行动,做好品牌宣传推介,培养稳定忠诚消费群体,办好绿博会、农民丰收节、国际大米节、金秋粮食交易洽谈会,提升“龙江食品”品牌价值和知名度、美誉度。到2025年,农产品地理标志登记保护数量达到160个、全国知名农产品区域公用品牌80个、全国知名企业品牌160个。
第三节 切实保护好黑土地这个
“耕地中的大熊猫”
落实国家东北黑土地保护规划纲要,坚持生态优先、用养结合,对黑土地实行战略性保护,扩大黑土地保护利用试点,保护面积达到1亿亩,确保黑土地不减少、不退化,用好养好黑土地。推广保护性耕作模式,加大耕地轮作休耕力度,采取工程、农艺、生物等多种措施,稳步扩大玉米秸秆翻埋、碎混还田及覆盖免耕,增加土壤有机质含量。推进农业“三减”,治理农村面源污染,改善水环境质量,加强坡耕地保护和侵蚀沟及小流域治理,提升耕地质量。坚持最严格的耕地保护制度,探索实施“田长制”,建立加强黑土地保护长效机制,实现黑土地永续利用。建设国家级黑土地保护工程技术研究中心和省级黑土地保护利用研究院,成立黑土地保护专家组。

第四节 推动农业全产业链融合发展
推动农村产业融合发展。加快“粮头食尾”“农头工尾”全产业链发展,将食品和农副产品精深加工业打造成为第一支柱产业,农产品加工转化率达到70%以上。推进农产品精深加工重大项目建设,支持益海嘉里(富裕)建成世界规模最大、品种最全的农产品加工基地。实施产业兴村强县行动,推进农村产业融合发展示范园建设,创建农业现代化示范区和现代林业产业示范区。因地制宜发展农事体验、乡村旅游、休闲农业、健康养老等农村新产业新业态,发展各具特色的现代乡村富民产业,拓展农民增收空间。
构建农产品现代流通体系。推动农村流通产业创新跨业融合发展,建成覆盖全省的农村现代流通网络体系。加快构建冷链物流体系,推动农产品批发市场信息化平台建设和基础设施升级改造,大力培育特色农产品专业批发市场。实施粮食仓储物流业“百企提升”工程,支持多功能一体化的粮食物流(产业)园区建设。争取大豆、杂粮等粮食现货交易纳入国家粮食交易平台,打造产品集散中心、价格形成中心和加工配送中心。实施电子商务进农村提升工程,扩大电商进农村覆盖面,加快培养农村电商人才。
构建新型农业社会化服务体系。围绕良种服务、农资经营服务、农机作业服务、生产技术服务、信贷金融服务、农产品运销服务等领域,不断提升农业服务业的市场化、专业化、信息化水平,构建覆盖农业全产业链的现代农业社会化服务体系。加强农业服务主体的公共服务、教育培训、扶持激励和监管规范工作。建设区域性农业社会化服务中心和农服平台,鼓励支持各类服务组织加强联合合作,加快发展统防统治、烘干仓储、农资供应、测土配肥、饲料配送等新型服务业态,大力推行“订单式”“全程式”服务,扩大政府购买农业公益性服务机制创新试点。深化供销合作社综合改革,打造集农资供应、农化服务、电商服务、金融服务和农产品加工销售于一体的新型服务农民生产生活综合平台。

第五节 实施乡村建设行动
把乡村建设摆在社会主义现代化建设的重要位置,统筹县域城镇和村屯规划,分类推进村庄建设,形成良好的村落布局和乡村风貌,建设美丽乡村。健全城乡基础设施统一规划、统一建设、统一管护机制,加快完善乡村水、电、路、气、通信、广播电视、邮政、物流等基础设施,提高农房建设质量,加快“四好农村路”建设。健全农村基本公共服务体系,推进城乡基本公共服务标准统一、制度并轨。增强县城综合服务能力,把乡镇建成服务农民的区域中心,支持林场(所)振兴发展。开展农村人居环境整治提升行动,因地制宜推进农村改厕、生活垃圾处理和污水治理,实施河湖水系综合整治,开展村庄整洁和绿化行动,实现村庄公共空间及庭院干净整洁有序。充分尊重农民意愿,稳慎推进村庄撤并。提高农民科技文化素质,加快培育新型职业农民,打造一支有文化、懂技术、善经营、会管理的高素质农民队伍,推动乡村人才振兴。

第六节 持续深化农业农村改革
深化农村土地制度改革。坚持家庭经营基础性地位,落实第二轮土地承包到期后再延长三十年政策。完善农村承包地“三权分置”制度,提高土地规模化经营程度。全面推开农村土地征收制度改革,健全城乡统一的建设用地市场。探索农村宅基地所有权、资格权、使用权分置实现形式,稳慎推进宅基地制度改革试点。建立健全集体经营性建设用地入市制度,在符合国土空间规划、用途管制和依法取得前提下,允许农村集体经营性建设用地入市,允许就地入市或异地调整入市,激活农村“沉睡”的资源。
培育壮大新型农业经营主体。加快发展农民合作社和家庭农场,完善生产、供销、信用“三位一体”农民合作经济组织体系,促进小农户与现代农业有机衔接。发展土地入股、土地流转等多种经营方式,推动种植大户向家庭农场发展,支持农民合作社向农业产业公司转变,培育现代农业上市公司。落实财政补助形成的资产转交合作社持有和管护政策。

壮大新型农村集体经济。深入推进农村集体产权制度改革,构建“归属清晰、权能完整、流转顺畅、保护严格”的集体产权制度,推动资源变资产、资金变股金、农民变股东,完善农村集体产权权能。组建符合市场经济要求的集体股份经济合作社,发展多种形式股份合作,创新集体经济组织实现形式。加快推进农村产权交易市场建设,进一步规范农村集体资产资源交易行为。
健全城乡融合发展机制。统筹城乡发展,促进城乡要素自由流动、平等交换和公共资源合理配置,增强农业农村发展活力。建立城市人才入乡激励机制,吸引和支持各类人才返乡下乡创新创业。完善涉农资金统筹整合长效机制,推动由项目管理向任务管理转变。强化农业农村优先发展投入保障,落实国家调整土地出让收入使用范围政策,提高农业农村投入比例。完善乡村金融服务体系,强化专业化“三农”金融服务供给。依法合规开展农村集体经营性建设用地使用权、农民房屋财产权、集体林权抵押融资,承包地经营权、集体资产股权等担保融资。持续推动农业保险“扩面、提标、增品、创新”,扩大“保险+期货”试点,提高农业保险服务能力。鼓励工商资本投资农业领域,引导工商资本为城乡融合发展提供资金、产业、技术等支持。
第七节 实现巩固拓展脱贫攻坚成果
同乡村振兴有效衔接
坚持共同富裕方向,巩固拓展脱贫攻坚成果,加快推进脱贫地区乡村振兴。设立5年过渡期,严格落实摘帽不摘责任、不摘政策、不摘帮扶、不摘监管要求,确保政策连续性。健全防止返贫动态监测机制,对脱贫不稳定户、边缘易致贫户,以及因病因灾意外事故等刚性支出较大或收入大幅缩减导致基本生活出现困难户,开展定期监测、动态管理。建立健全易返贫致贫人口快速发现和响应机制,分层分类及时纳入帮扶政策范围,实行动态清零。加强农村低收入人口监测,分层分类实施帮扶。加强脱贫项目资产管理和监督,支持发展乡村特色产业,继续大力实施消费帮扶。加大对脱贫人口职业技能培训力度,促进脱贫人口稳定就业,帮扶弱劳动力、半劳动力等家庭就近就地解决就业。完善民生基础保障,持续改善脱贫地区基础设施条件,提升公共服务水平。健全农村社会保障和救助制度,建立农村低收入人口常态化帮扶机制。对脱贫地区继续实施征迁用地、建设用地增减挂钩制节余指标省内交易政策,落实跨省交易政策。在农业农村基础设施建设领域积极推广以工代赈方式,吸纳更多脱贫人口和低收入人口就地就近就业。
第八节 打造北大荒现代农业航母
继续深化农垦体制机制改革,推动资源资产整合,探索实现资源资产资本化路径,促进产业优化升级,形成优势产业集群,建设现代农业大基地、大企业、大产业,打造成中国现代化新型粮农粮商粮企综合体,建成世界一流现代农业产业集团。理顺内部管理机制,完善集团运行架构,推进集团公司股权多元化改革试点,建立现代企业制度。推动垦区率先实现农业现代化,建成现代化大农业全国标杆。

第四章 加快构建现代产业体系,
推动经济结构优化升级
围绕现代产业体系建设取得新突破,突破性做好“三篇大文章”,全产业链抓好“五头五尾”,战略性实施“百千万”工程,着力优化产业结构,培育壮大市场主体,做实做优做强实体经济,现代产业体系建设取得新突破,形成多点支撑、多业并举、多元发展的产业发展新格局,加快建设工业强省。
第一节 强力推动产业基础高级化和
产业链现代化
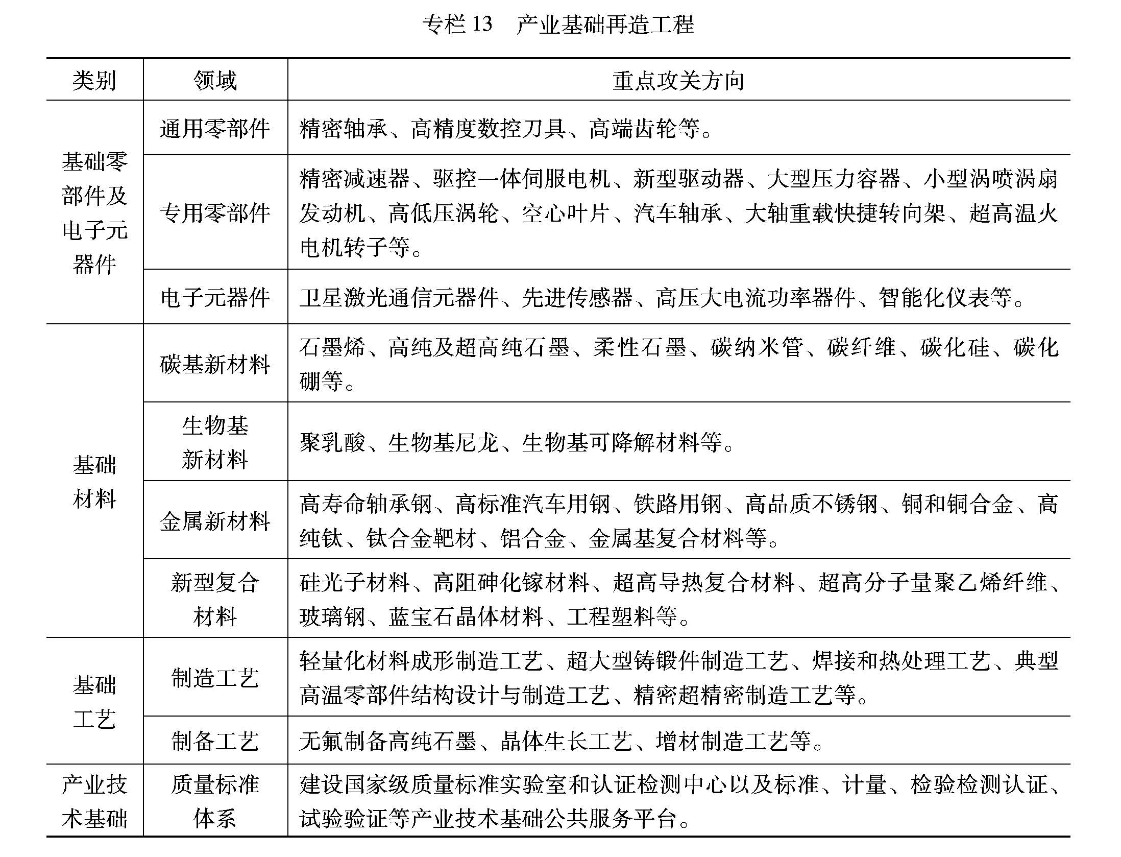
提高产业基础能力。实施产业基础再造工程,加强顶层设计、应用牵引、整机带动,强化基础研究和共性技术研发供给。开展基础零部件和电子元器件、关键基础材料核心技术攻关,突破一批工程化、产业化瓶颈。在制造工艺和材料制备等领域突破一批先进基础工艺,在智能终端操作系统、工业互联网等领域突破一批工业基础软件。建设产业技术基础公共服务平台,提升质量基础设施水平和效能。

提升产业链竞争优势。聚焦制造业高质量发展,分行业做好产业链供应链战略设计和精准施策,实施产业链提升工程,打造更强创新力、更高附加值、更强竞争力的高能级产业链条。优化区域产业链布局,以哈尔滨及周边为重点打造创新引领区,以大齐绥牡等重要城市为重点打造工业支撑带、以佳木斯及资源型城市为重点打造产业转型带,突出优势打造一批特色产业基地,提升产业链综合竞争优势。围绕重点整机产品、高附加值产品,组织上下游企业加强产业协同和技术合作攻关,培育一批具有产业生态主导力的领军企业,带动全产业链优化升级。依托哈尔滨新区和国家级、省级重点园区,积极争取国家重大生产力布局,主动承接发达地区产业转移,加速融入国内外产业分工。支持引导省内企业参与国产大型商用飞机配套。
积极推进产品技术推广应用。依托基础设施和产业升级改造等重大工程,加大政府采购和国有企业采购支持力度,鼓励自主产品和本地配套产品应用,促进大型成套技术装备规模应用和迭代升级。对市场急需、从无到有的产品和技术,积极推进首台(套)产品、首批次材料、首版次软件研发推广。对从有到优、具备可持续创新能力的产品和技术,加强政策引导,促进市场应用。加大对幼稚产业、产品的政策扶持和保护力度。
第二节 打造优势产业集群
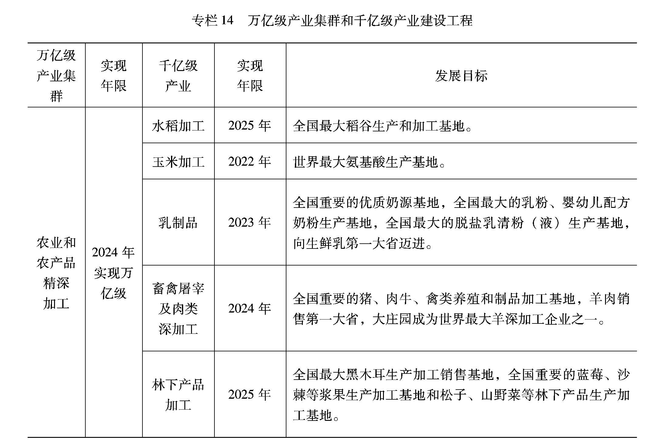
加快构建工业新体系。推进龙头带动、链条延伸、协同配套、集群发展,实施聚焦战略,优先发展绿色食品、高端装备、新材料、生物医药4大战略性产业,重点培育新一代信息技术、新能源、节能环保3大先导性产业,优化提升化工、汽车、传统能源3大基础性产业,加快构建“433”工业新体系,基本形成新的均衡发展的产业结构。实施万亿级产业集群培育工程,以培育15个千亿级产业为支撑,加快打造农业和农产品精深加工、石油天然气等矿产资源开发和精深加工2个万亿级产业集群,推动先进制造业向万亿级产业集群迈进。


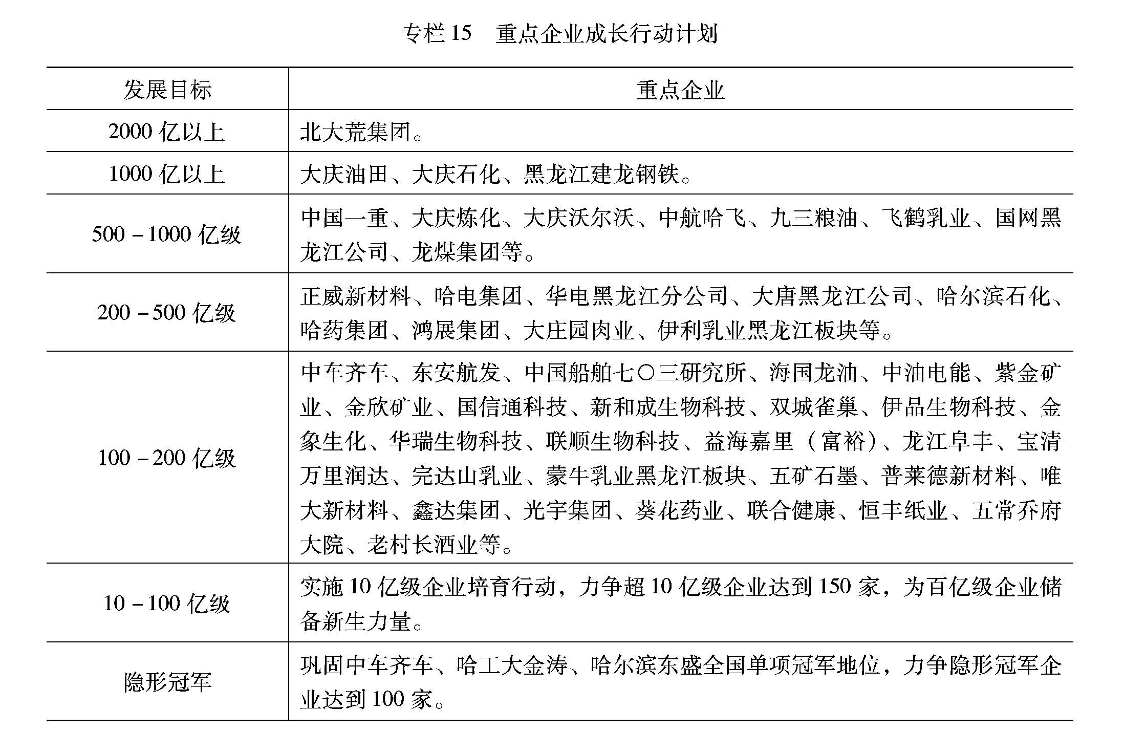
打造骨干企业新矩阵。实施重点企业成长行动计划,加速形成规模梯度合理、行业分布优化、经营管理科学、发展前景广阔的骨干企业矩阵。支持现有百亿级企业加快改造升级和科技创新,推动重点企业迈向千亿级目标、进入中国500强,一批企业跨上500亿级台阶,成为国内行业领军企业。支持一批50亿级以上企业提规模、上水平,进入百亿级行列。瞄准世界500强、中国500强开展招商联强,引进重大项目生成一批百亿级企业。支持个转企、小升规、规转股、股上市,到2025年全省规模以上工业企业突破5000户。

推动产业园区集约高效发展。实施产业园区培育工程,优化园区功能定位,提升园区承载能力,推动差异化、特色化发展,加快培育形成主营收入6个千亿级产业园区和50个以上百亿级产业园区。持续推动开发区管理体制改革和创新发展,清理闲置用地和“僵尸企业”,实施腾笼换鸟,促进开发区提档升级和高质量发展。支持园区标准化厂房、检验检测、融资服务等功能性平台建设,加快智慧化、绿色化改造升级。

第三节 提升产业链供应链稳定性和竞争力
以自主可控、安全高效为目标,聚焦新发展格局,统筹谋划三次产业链条协同高效运转,形成具有更强创新力、更高附加值、更安全可靠的产业链供应链。聚焦关键产品和服务补短板、锻长板,建立产业链供应链清单图谱,强化高端零部件、中间产品和基础原材料稳定供应,确保核心生产系统平稳运行。聚焦涉农产业链和医药、婴幼儿配方奶粉等居民生活必需品产业链,兜住民生产业安全底线。积极拓展与国内外产业链供应链合作广度深度,立足省内拉长育壮产业链供应链,增强主导产品本地配套能力,为全国产业链供应链稳定作出龙江贡献。
第四节 大力发展战略性新兴产业
加速发展壮大新一代信息技术、航空航天、高端装备、新材料、生物医药、新能源汽车、新能源、节能环保等产业,培育一批战略性新兴产业集群。推动生产企业、科研单位、金融机构、中介机构等有效集聚、分工合作、协同创新,培育新技术、新产品、新业态、新模式。提高通用飞机、先进直升机、无人机、小卫星制造和应用、船舶和海洋装备、传感器、动物疫苗等产业发展能级,建设哈尔滨新区战略性新兴产业集聚区和航空航天产业基地。布局发展前沿领域新材料,把以石墨为代表的碳基材料、以轻量化为代表的先进复合材料产业打造成最具优势和潜力的产业。到2025年,规上战略性新兴产业总产值占规上工业总产值比重达到15%以上。
第五节 加快发展现代服务业
推动生产性服务业向专业化和价值链高端延伸,加快发展工业设计、研发外包、流程诊断、技术测试与分析、信息咨询、现代物流、法律服务等行业,促进现代服务业与先进制造业、现代农业深度融合。大力发展服务型制造,利用新一代信息技术赋能新制造、催生新服务。推动哈电、一重、哈飞、中车齐车等装备制造企业向系统集成和整体解决方案提供商转型,支持石油石化、钢铁、矿产等上下游企业发展配套服务链。培育壮大通用航空产业,发展短途运输、航空旅游、农林作业等通航服务,支持齐齐哈尔建设低空飞行全域覆盖试点城市。加快生活性服务业向高品质和多样化升级,促进健康、养老、育幼、文化、旅游、邮政、体育、培训、家政、物业、广告等产业提质扩容,更好满足多层次、多样化需求。引导平台经济、共享经济健康发展。


第六节 加快发展数字经济
培育壮大数字产业。加快“数字龙江”建设,推动数字经济和实体经济深度融合,发展人工智能、云计算、区块链、物联网、大数据等数字产业,打造具有国际竞争力的数字产业集群。完善大数据采集、存储、管理、处理、挖掘分析、应用、可视化和安全等数字产业链,培育形成大中小企业相互支撑、协同合作的大数据产业生态系统。开发培育智能化应用场景,拓展智能制造、智慧农业、智慧城市、智慧交通、智慧旅游、智慧供暖、智慧医疗等领域应用,打造5G+智慧行业应用体系生态圈。推进实景三维龙江建设。
加快产业数字化升级。实施制造业智能化改造提升工程,滚动实施千企技术改造行动,支持重点行业、高端产品、关键环节技术改造,提升数字化网络化智能化水平。围绕“百千万”工程重点领域,推动新一代信息技术与实体经济深度融合,建设一批数字化车间和智能工厂,打造智能制造哈大齐先导区、东北工业智能化转型样板区。支持工业企业“上云用数赋智”,与互联网企业联合打造一批工业互联网平台,推动研发设计、生产加工、经营管理、销售服务等业务数字化转型。

培育数据要素市场。加快制定政务数据开放目录和数据共享责任清单,建设省级政务数据资源开发服务平台。提升社会数据资源价值,推进数据采集标准化建设,支持和鼓励市场主体合规开拓社会数据采集渠道。建立数据资产登记制度和数据资产交易规则,构建市场化公共数据资源管理服务体系,建设大数据交易中心。建立健全数据分类分级安全保护制度,加强政务数据、企业商业秘密和个人数据的保护。
第五章 坚持创新驱动发展,
塑造振兴发展新优势
把振兴发展的基点放在创新上,坚持自主创新、人才为本、开放融合、引领发展,以科技创新催生发展新动能、提升新势能,重塑竞争发展新优势,创新驱动发展取得新突破,加快建设科教强省。
第一节 加快构建科技创新平台
优化整合科研力量和创新资源,建设全国重要的高水平科技创新基地。完善实验室体系,争取创建陆相页岩油和空天领域国家实验室,谋划建设省实验室,加快建设一批国家重点实验室、省重点实验室。争取国家布局大科学工程,推进产业创新中心、技术创新中心、制造业创新中心、企业技术中心、临床医学研究中心建设,支持发展新型研究型大学、新型研发机构等创新主体,鼓励产学研共建科技创新联盟,推动产业链融通创新。支持哈尔滨打造国家科技创新城市,创建哈大齐国家自主创新示范区和佳木斯、牡丹江、七台河国家级高新区,加快建设哈尔滨新区、哈工大、哈尔滨南岗区等国家级双创示范基地,提高各类园区创新引领效能,打造引领区域高质量发展的创新高地。

第二节 加强创新能力建设
落实国家战略性科学计划和科学工程,推进科研院所、高校科研力量优化配置和资源共享,加强原始创新、集成创新、引进消化吸收再创新,强化战略科技力量。瞄准科技前沿和未来产业发展,实施基础研究“突破工程”,支持重点高校、科研院所和创新型企业加强前沿基础理论研究布局,实现前瞻性基础研究、引领性原创成果重大突破。强化企业创新主体地位,促进各类创新要素向企业集聚,落实研发费用加计扣除、高新技术企业税收优惠等普惠性政策,实施重大技术装备保险补偿机制,激励企业加大研发投入,增加企业创新动力。实施创新型企业提升工程,引导各类主体创办科技型企业、科技人员领办企业,推动产业链上中下游、大中小企业融通创新,支持创新型中小企业成长为技术创新重要发源地。到2025年,全省研究与试验发展经费支出占地区生产总值比重达到2.5%。

第三节 开展关键技术攻关
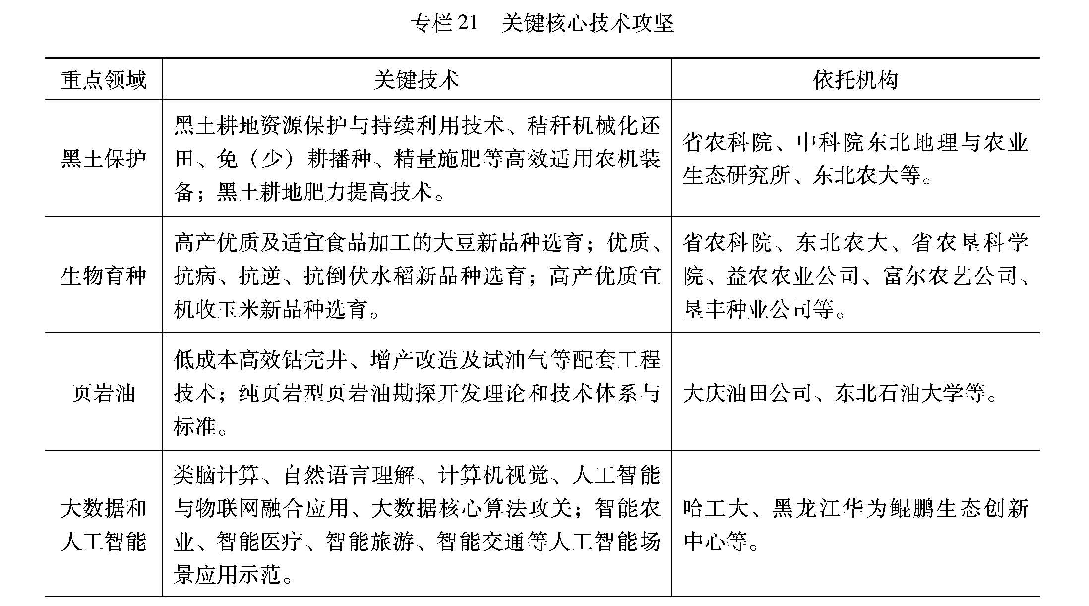
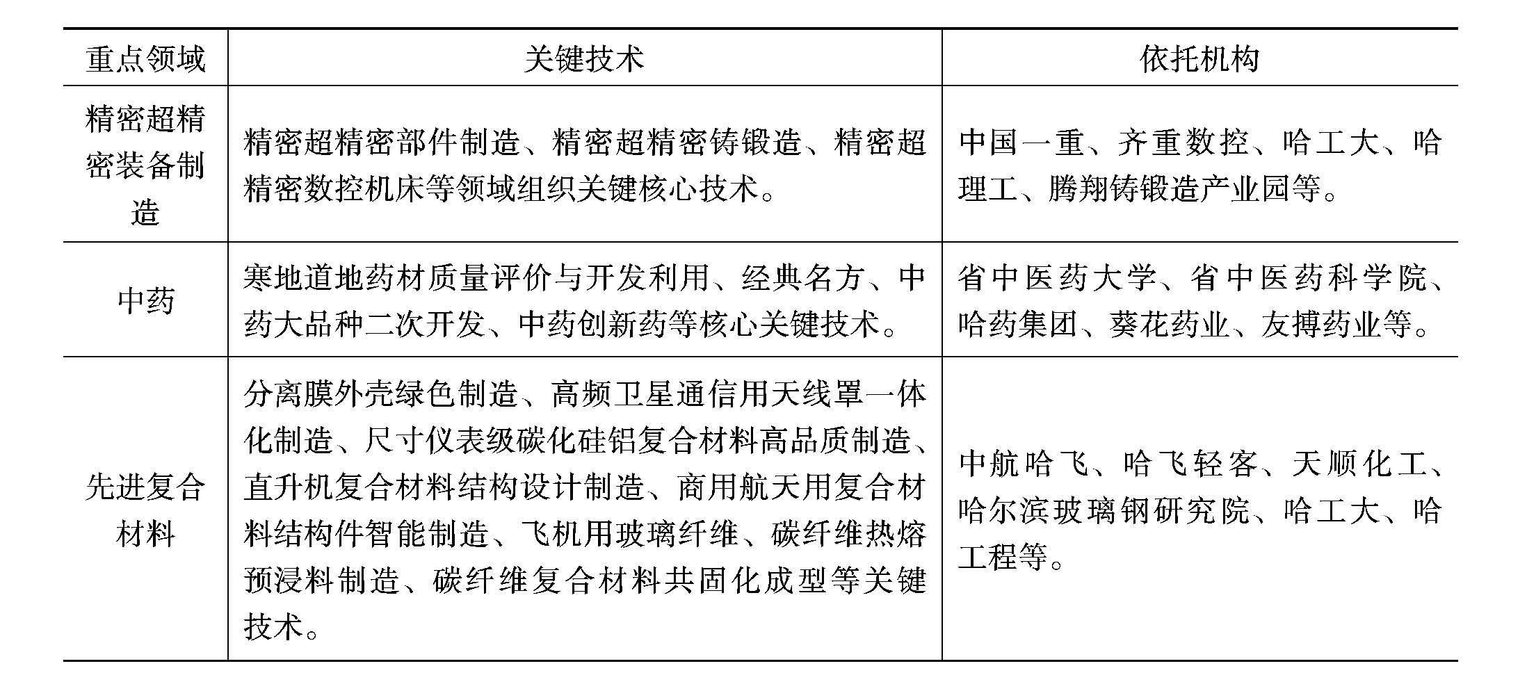
发挥科教资源优势和院士引领作用,围绕“百千万”工程和重点产业链,加快突破一批关键核心技术,努力打造东北科技创新策源地。积极对接国家重大战略,在人工智能、空天科技、航空发动机及燃气轮机、极地科学、页岩油开发利用、传感器、精密超精密加工、大数据算法和技术开发等领域组织开展联合攻关,抢占科技前沿制高点。在高端装备、生物疫苗、生物菌种、生物育种、生态保育、能源、新材料等重点领域组织实施一批重大科技计划项目,创造属于黑龙江的独门绝技,强化对重点产业的引领和支撑作用。围绕社会关切,在重大疾病防控、生物医药、污染防治、食品安全、公共安全等民生领域加强科技创新,让创新成果惠及人民群众。


第四节 加速科技成果高质量就地转化
实施科技成果转化行动,促进产学研用金深度融合,加速科技成果向现实生产力转化,提高创新链整体效能。强化企业主体地位,运用好社会资本和资本市场。推进全省技术转移体系和孵化体系建设,畅通研究开发、中间试验、成果转化渠道。建设科技成果转移转化服务平台,培育一批推动科技成果转化的职业经理人队伍,完善科技成果转移转化全链条市场化服务体系,加快技术和产品的商业化进程。支持哈工大等创建国家技术转移中心,发挥省科技成果转化联盟作用,推动国家重点研发计划和重大专项成果在我省落地转化。开展科技成果转化激励政策试点,构建充分体现知识、技术等创新要素价值的收益分配机制,完善科研人员职务发明成果权益分享机制,激活科技成果转化内生动力,提高科技产出效率。落实技术交易补助奖励政策,增强技术交易动力。

第五节 积极营造良好创新生态
大力弘扬科学家精神,在全社会形成尊重知识、崇尚创新、尊重人才的浓厚氛围,构建符合创新驱动发展要求的制度环境和政策体系,营造鼓励创新、宽容失败的科研环境。深化科技管理体制改革、科研院所改革,高效配置技术、人才、资本等创新要素,赋予高校、科研机构、各类企业和科研人员更大自主权。改革重大科技项目立项和组织管理方式,推行技术总师负责制,实行“揭榜挂帅”制度,健全奖补结合的资金支持机制,建立第三方科技项目选择和评价机制。组织一批具有解决关键核心技术能力、首台套研发能力的科研院所和企业,积极参与国家“揭榜挂帅”“赛马”竞技。完善自由探索型、任务导向型科技项目分类评价制度,建立非公示科技项目的评价机制。改革国有知识产权归属和权益分配机制,实行严格的知识产权保护制度,深化打通知识产权创造、运用、保护、管理、服务全链条,充分发挥中国(黑龙江)知识产权保护中心作用,增强系统保护能力。推进试验设备设施开放共享。建立基础研究多元化投入机制,用好国家自然科学基金区域创新发展联合基金。完善科技金融生态体系,鼓励金融机构发展知识产权质押贷款、研发保险等科技金融产品,促进创新链和资金链对接,实现科技型上市企业占比大幅提高。规范科技伦理,树立良好学风和作风,引导科研人员专心致志、扎实进取。发挥好科协作用,集聚科技资源。加强科普工作,到2025年全省公民具备科学素质的比例达到全国平均水平。

第六节 培育壮大创新人才队伍
尊重人才成长规律和科研活动规律,发挥高校、科研院所、高新技术企业等各类用人主体作用,培养引进更多战略科技人才、科技领军人才和创新团队。高度重视青年科技人才成长,打造科技创新主力军。注重依托重大科技成果重大创新基地培育发掘人才,加强创新型、应用型、技能型人才培养。实施知识更新工程、技能提升行动,壮大高水平工程师和高技能人才队伍。加强基础学科人才培养,建设数理化生等基础学科基地和前沿科学中心。优化整合各类人才计划,统筹实施一批重点人才工程。实施更加开放灵活的人才引进机制,创新引才方式,实行“以才引才”等制度,大量汇聚国内外高端人才,重点引进一批自然科学、工程技术、企业经营管理、哲学社会科学等领域海外高层次人才。完善人才激励机制,健全以创新能力、质量、实效、贡献为导向的科技人才评价体系,构建充分体现知识、技术等创新要素价值的收益分配机制,坚决破除“唯论文、唯职称、唯学历、唯奖项”。鼓励和规范社会力量设立科学技术奖。

第六章 提高综合竞争力,自觉全面
融入新发展格局
牢牢把握扩大内需这一战略基点,紧紧扭住供给侧结构性改革这条主线,注重需求侧管理,以创新驱动、高质量供给引领和创造新需求,发挥自身优势,提高融入新发展格局能力和水平。
第一节 抢抓机遇融入国内大循环
深化供给侧结构性改革。依托强大国内市场,实施增品种、提品质、创品牌战略,优化供给结构、改善供给质量,提高对国内需求的适配性和竞争力,增强融入新发展格局能力。放大绿色有机食品、生态康养旅游等高品质产品和服务供给优势,提升“龙江生态”“龙江食品”“龙江制造”“龙江服务”的国内市场占有率。发挥龙江装备、龙江材料、龙江工艺、龙江工匠等优势,加强技术创新、产品创新,促进上下游紧密衔接,把产业链供应链做大做强,主动融入全国产业链供应链,提高整体实力和综合竞争力。开展龙江品牌创建活动,提升自主品牌运营力和影响力。
加强需求侧管理。促进消费提质扩量,完善扩大内需政策支撑体系,落实减税降费政策,切实降低消费者负担,推进消费替代升级,破除抑制生产性、生活性消费和投资的体制机制障碍,创新消费模式,发展新型业态,完善全链条服务,促进住房、汽车、家电、信息、文化服务、休闲、体验等消费健康发展,形成需求牵引供给、供给创造需求的更高水平动态平衡。
畅通经济循环。完善促进商品服务流通的体制机制,联通强大国内市场,降低全社会交易成本,形成供需互促、产销并进的良性循环。贯通生产、分配、流通、消费各个环节,搭建电子商务、邮政快递、专业展会、农超对接等消费促进、供需对接平台,推动上下游产供销有效衔接。畅通跨领域循环,推动金融、房地产同实体经济均衡发展,促进一二三产业融合发展,加快制造业与服务业融合,打通经济循环堵点。加强政策引导,依托资源产业优势和市场需求,吸引战略投资者来我省投资兴业。
第二节 创造条件参与国内国际双循环
着力优化国际市场布局。发挥向北开放窗口的地缘优势,更好利用国内国际两个市场、两种资源,主动融入国内国际双循环。优势互补有效融入,“一国一策”制定实施对外贸易重点国别市场开拓方案,实现合作领域不断拓宽。突出重点积极融入,进一步巩固扩大对俄开放合作成果,充分利用中俄地方合作理事会平台,全面深化对俄合作,重点在科技、教育、高端制造、服务贸易等方面取得突破。扩大覆盖全面融入,加强同日本、韩国、新加坡、印度尼西亚等区域全面经济伙伴关系协定成员国合作。
提高对外经贸合作质量。立足服务国内大循环和保障产业链、供应链稳定,优化进出口产品结构。积极争取粮食、原油等资源商品进口经营资质和允许量,扩大先进技术设备和关键零部件进口。发展出口导向型产业,加快培育出口产品品牌,推进国际营销体系建设,探索设立海外商务代表处和黑龙江商品展示中心,积极拓展国际市场,提升出口产品规模。鼓励和引导企业采用国际先进技术和标准生产经营,促进内外贸商品生产同线同标同质。支持企业“走出去”强筋健骨,深化国际产能和装备制造投资合作,加强与俄罗斯在技术成熟的制造业领域投资合作,扩大对外工程承包,带动火电、水电、石油、数控机床等装备和技术服务出口。支持用好国际金融组织贷款,全面加强企业对外经贸合作风险防控,着力扩大出口信用保险覆盖面,引导企业积极利用出口信用保险降低收汇风险,应对订单取消、出运拒收等风险。
强力推进招商引资。落实外商投资准入前国民待遇加负面清单管理制度,提升外商投资促进服务水平,支持外商投资城市燃气、油气勘探等领域,积极吸引外商直接投资。完善招商引资机制,出台安商护商政策,强化全要素服务保障。绘制产业链全景图谱,通过招商引资加快补链强链延链,构建产业生态。创新招商方式,大力推行以商招商、资本招商、中介招商、基金招商、云端招商,持续磁吸国内外企业家“争过山海关”,不断扩大引资规模,提升招商质量。
第三节 激发消费新潜力
优化城乡消费网络布局。强化试点城市示范带动作用,打造哈尔滨国际消费中心城市和齐齐哈尔、牡丹江、佳木斯、大庆、黑河等区域消费中心城市。支持创建国家级文化和旅游、体育消费试点(示范)城市。优化城乡商业网点布局,加快地方特色商业街区建设,推进成熟商圈提档升级。支持知名品牌连锁商业企业进县城,开展城乡高效配送专项行动,充分挖掘县乡消费潜力。
培育创造消费新热点。健全促进消费的体制机制,提升传统消费,培育新型消费,适当增加公共消费。以质量品牌为核心,促进消费向绿色、健康、安全发展。创新消费模式和业态,发展线上消费、无接触交易服务,鼓励在线教育、互联网医疗等消费新模式新业态发展,扩大绿色消费、健康消费、安全消费、节假日消费。支持建设“智慧商店”“智慧街区”“智慧商圈”,加快线上线下融合发展。落实带薪休假制度,扩大节假日消费。繁荣夜经济,点亮城市新“夜”态,培育夜间文化和旅游消费新热点,打造一批夜间文旅消费聚集区。
营造安全放心消费环境。加强消费市场监督管理,健全消费者维权机制。打击假冒伪劣和虚假宣传,加大网络消费者权益保护力度,加强消费者个人信息保护。规范发展消费信贷,创新网上消费信贷监管模式,推动个人消费信贷业务健康发展。推动汽车等消费品由购买管理向使用管理转变。深入实施质量提升行动,加强全面质量监管,提升产品、服务质量,建设质量强省。
第四节 统筹推进现代流通体系建设
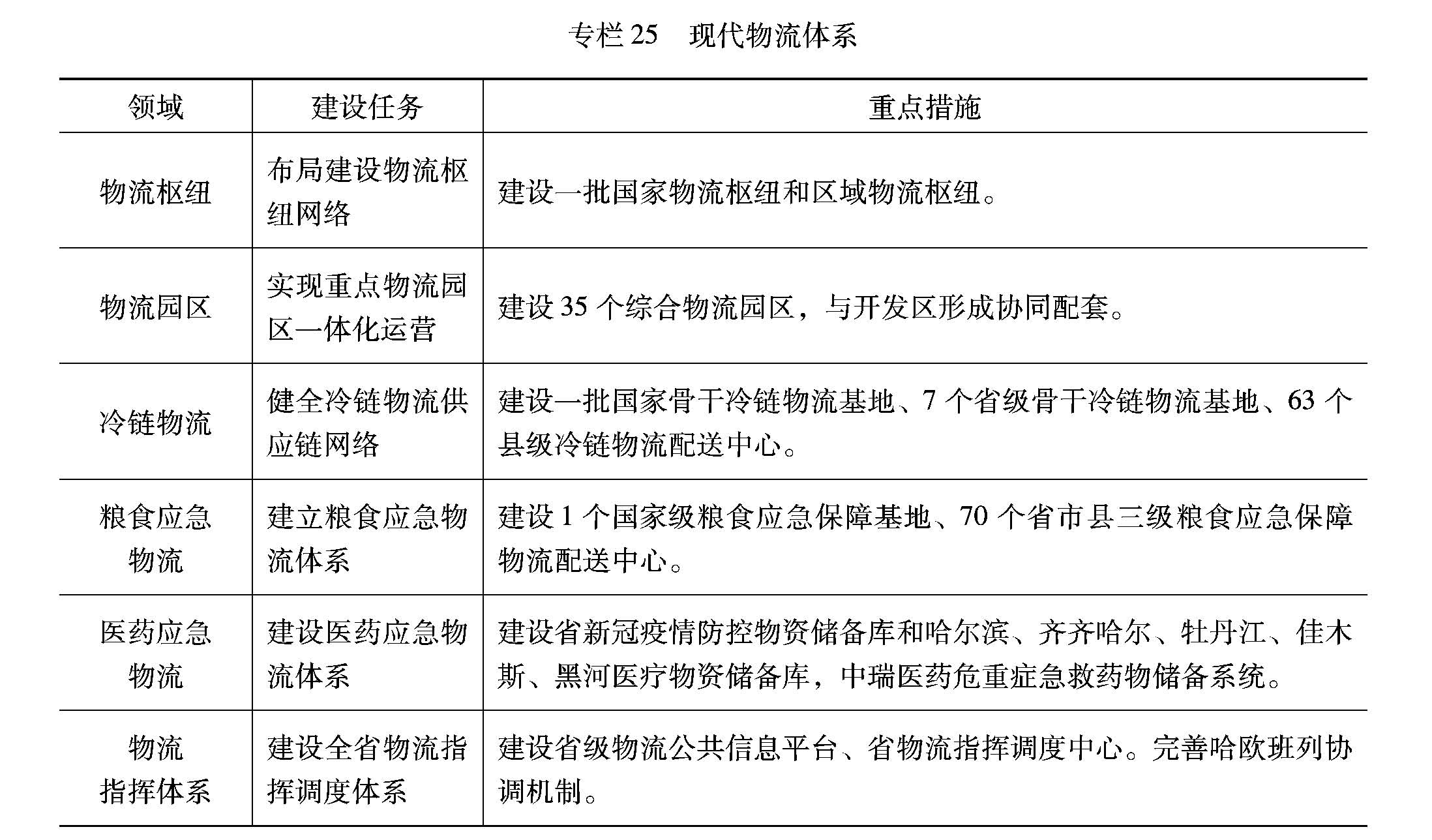
坚持把建设现代流通体系作为一项重要战略任务来抓,统筹推进现代流通体系硬件和软件建设,发展流通新技术新业态新模式,打通影响国民经济循环的流通堵点,加快形成内外联通、安全高效的流通体系。推进国家物流枢纽建设,统筹布局骨干物流基地,构建社会化、专业化、信息化现代物流网络。推动物流企业转型发展,引进和培育更具竞争力的现代流通企业,推进数字化、智能化改造和跨界融合。推动商贸物流与数字技术融合发展,完善现代商贸流通体系,支持关系居民日常生活的商贸流通设施提档升级。建立健全城乡配送网络,支持电商、快递进村,促进城乡双向流通。强化金融支持,提供更多直达各流通环节经营主体的金融产品。加快建立储备充足、反应迅速、抗冲击能力强的应急物流体系,有效保障经济循环畅通。

第五节 积极扩大有效投资
优化投资结构,发挥有效投资对优化供给结构的关键作用,推动固定资产投资高质量增长。突出产业政策导向,聚焦消费新增长点,持续扩大先进制造业、现代服务业、战略性新兴产业投资,支持扩大制造业设备更新和技术改造投资。持续推动百大项目建设,聚焦“两新一重”和产业发展、基础设施、公共服务等领域谋划建设一批强基础、增功能、利长远的重大项目。深化投融资体制改革,破除民间资本进入基础设施、社会事业、金融服务业等重点领域准入障碍,规范推广政府和社会资本合作(PPP),发挥政府投资撬动作用,引进战略投资者,激发民间投资活力,形成市场主导的投资内生增长动力。稳妥推进基础设施领域不动产投资信托基金(REITs)试点,盘活优质存量基础设施资产。高质量建好重点项目,严把规划设计关、材料选用关、施工监理关、检测验收关,创新完善覆盖规划、设计、建设、运营、维护、更新等各环节的全生命周期发展模式,打造优质精品工程,坚决杜绝“半截子工程”。

第七章 深化重点领域改革,
激发市场主体活力
发挥改革的突破和先导作用,持续深化重点领域改革,增强改革系统性、整体性、协同性,以改革冲破阻力释放活力,推动有效市场和有为政府更好结合,全面深化改革取得新突破,为黑龙江全面振兴全方位振兴赋能。
第一节 打造一流市场化法治化
国际化营商环境
进一步转变政府职能。深入推进“放管服”改革,加强和规范事中事后监管。加快推进“数字政府”“透明政府”建设,提升全省一体化在线政务服务平台功能,塑造“全省事”移动政务服务品牌,树立黑龙江崇尚法治、务实干事、服务高效、充满活力的崭新形象。继续深化商事制度改革,营造宽松便捷的市场准入准营准出环境。实施全国统一的市场准入负面清单制度,继续放宽准入限制。制定招商引资项目服务保障条例,完善企业全生命周期服务体系。健全整顿机关作风优化营商环境长效机制。加强反垄断和反不正当竞争执法,提升市场综合监管能力。创新联合执法、数字执法等机制,对新技术、新产业、新业态、新模式采取包容审慎监管。实施高标准市场体系建设行动,形成高效规范、公平竞争的统一市场。深化行业协会、商会、中介机构改革。
强化社会信用体系建设。制定社会信用条例,依法依规归集信用信息,拓展信用信息应用场景,完善政务诚信监测治理体系,建设“诚信龙江”。规范信用数据管理,推动信用信息共享,建设省信用信息共享平台。持续开展政府守信践诺行动,建立健全“政府承诺+社会监督+失信问责”机制。推动实施“信易+”工程,持续推进规范严重失信主体名单认定和开展联合惩戒,建立企业信用修复制度,完善守信联合激励制度。落实信用惠民便企措施。
加快构建亲清新型政商关系。健全政企常态化沟通机制,全面建立各级党委、政府领导对重点企业“一对一”联系服务制度,建立政商交往正面清单和负面清单,着力构建亲清政商关系,做到“亲”而有度、“清”而有为。畅通企业参与政策制定渠道,完善企业投诉举报处理机制,建立健全企业和企业家权益保护制度。
第二节 深化要素市场化配置改革
建立健全统一开放的要素市场,分类开展市场化配置改革试点示范,推动土地、资本市场化配置,引导劳动力和人才要素合理畅通有序流动,加快发展和培育技术、数据要素市场,基本建立要素市场化配置体制机制。推进要素价格市场化改革,健全要素由市场评价贡献、按贡献决定报酬的机制,完善要素市场价格异常波动调节机制。围绕融资、用能、物流、人工和制度性交易等方面综合施策,着力降低企业要素性成本。拓展公共资源交易平台功能,完善要素交易规则和服务,提升要素交易监管水平。增强要素应急配置能力。

第三节 提升国资国企改革质效
推动驻省央企与地方融合发展。合力推动央企在我省开展各类改革试点,积极探索央企与地方国有企业交叉持股等股权多元化改革模式。支持驻省央企开展独立法人改革,推动大庆油田等成立二级子公司。建立央企与地方合作机制,携手发展配套产业链供应链,共建产业园区,形成产业集群。

提升地方国企改革质效。开展地方国企改革三年行动,推进地方国有资本布局优化和结构调整,完善现代企业制度,地方国企和出资企业营业收入、利润总额分别年均增长8%和5%以上。做强做优做大国有资本和国有企业,促进国有资本向重点行业、关键领域和优势企业集中,在战略安全、产业引领、国计民生、公共服务等方面发挥国有经济支撑作用。深化混合所有制改革,推动由“混资本”向“转机制”转变,培育一批混改样板。提高企业运营质效,持续实施亏损治理专项行动,实现国有资产保值增值。深入开展国有资本投资、运营公司试点,健全以管资本为主的国有资产监管体制。实现“僵尸企业”基本出清,分类施策解决历史遗留问题。持续推进农垦、森工、龙煤改革向纵深发展,做大做强省级产业投资集团,推动地方国企上市,提升国有资产证券化水平。加快推进“双百企业”“科改示范行动”企业改革试点,发挥改革引领示范作用。
第四节 激发非公有制经济竞相
发展新活力
优化民营经济发展环境。清理废除与企业性质挂钩的不合理规定,健全公平竞争审查机制,在要素获取、准入许可、经营运行、政府采购和招投标等方面对各类所有制企业平等对待。健全清理和防止拖欠民营企业、中小企业账款长效机制,营造有利于化解民营企业之间债务问题的市场环境。完善促进中小微企业和个体工商户发展的法律和政策体系,依法平等保护国有、民营、外资等各种所有制企业产权和自主经营权,重新制定《黑龙江省促进中小企业发展条例》。
壮大民营企业队伍。支持民营资本和社会资本参与国企改制重组,引导民营企业和国有企业建立配套协作机制,支持民营企业参与关键核心技术研发和国家重大项目,推动大中小企业融通发展。实施民营企业成长培育计划,促进民营企业高质量发展,引导民营企业提高管理水平,培育一批主营业务突出、竞争能力强、成长性好、专注于细分市场的专精特新“小巨人”企业,引导成长为制造业单项冠军,实现民营经济“三分天下有其二”。
弘扬优秀企业家精神。营造激励企业家创新创业创造的社会氛围,实施新一代企业家培育和成长计划,开展名企名家名牌培育行动。进一步激发和弘扬优秀企业家精神,依法平等保护民营企业产权和企业家权益,激励企业家干事创业,引导龙江企业家做爱国敬业、守法经营、创业创新、回报社会的典范。做好民营经济代表人士队伍建设规划,加强民营企业家教育培训,支持民营企业党建工作。

第五节 强化财税金融改革创新
深化财税体制改革。执行好国家优化税制结构、适当提高直接税比重等政策,健全省以下财政体制,加强财政资源统筹,增强基层公共服务保障能力。优化政府间事权和财权划分,制定实施国防、文化、生态环境、自然资源、应急救援等领域省以下财政事权和支出责任划分改革方案。全面实施预算绩效管理,强化地方政府债务限额管理,推进预算管理一体化建设。依法调整完善地方税税制,培育壮大地方税财源。鼓励推行惠企政策“免申即享”,推进各项纾困措施直达基层、直接惠及市场主体。
深化金融领域改革。健全金融机构体系,发展壮大总部金融,支持龙江银行、哈尔滨银行等地方法人银行健康发展,发起设立村镇银行,组建民营银行,加快推进农村信用社产权制度改革。加强普惠金融和绿色金融体系建设,发展政府性融资担保机构,加大对实体经济、中小微企业支持力度,缓解融资难融资贵问题,推动企业融资成本保持合理水平。稳慎推进金融产品创新,灵活运用抵质押模式,适当提高中长期贷款和信用贷款比例,开展无还本续贷业务和供应链融资。
努力扩大资本市场融资。加快实施企业上市“紫丁香计划”,打造哈尔滨新区全省金融服务区和上市公司总部基地。支持企业利用企业债、公司债、短期融资券、中期票据等直接债务融资工具融资,扩大债券市场规模,丰富债券市场品种。构建服务企业全生命周期基金体系,提高政府投资基金使用效率,引导带动创业投资、股权投资和天使投资等基金数量规模不断提升。

第六节 完善人才发展体制机制
加强人才队伍建设。坚持面向振兴发展需要、面向现代化建设、面向关键核心技术攻关、面向人民群众需求,实行更加积极、更加开放、更加有效的人才政策,全方位培养、引进、用好人才,优先支持青年人才。全面深化省校合作,大规模吸纳优秀高校毕业生。大力弘扬劳模精神、劳动精神、工匠精神,加快推进知识型、技能型、创新型新时代产业工人队伍建设。
改革人才管理体制。全面加强党对人才工作的全面领导,改革人才管理体制,进一步扩大和保障落实用人单位自主权。建立“编制周转池”,保障人才引进用编需求,推进公益二类事业单位推行编制备案制管理。支持中国(黑龙江)自由贸易试验区、哈尔滨新区、国家级高新区建设人才管理改革试验区,设立海外人才离岸创新创业基地,探索赋予自贸试验区哈尔滨片区省级人才管理权限。
完善人才评价激励机制。深化重点领域人才评价改革,完善人才分类评价办法。持续深化职称制度改革,推动职称制度与事业单位岗位管理有效衔接。全面推进事业单位绩效工资制度改革。深化国有企业工资决定机制改革,推行人才股权、期权等激励政策。定期评选“龙江工匠”,建立人才荣誉制度。
促进人才有序合理流动。健全人才流动机制,全面清除户籍、社保、医保、档案等制约人才流动的政策障碍,促进区域间、行业间优质人才资源优化配置。加大党政人才、企事业单位管理人才交流力度。完善落实基层人才职务职级、职称评定等激励保障政策,鼓励引导人才向艰苦边远地区和基层一线流动。实施人才“援边”行动,定期从省市选派优秀人才“援边”“驻边”。

第八章 优化国土空间布局,推进区域
协调发展和新型城镇化
深入实施主体功能区战略、区域协调发展战略,完善新型城镇化战略,促进各类要素合理流动和高效集聚,城乡区域协调发展取得新突破,加快形成优势互补、高质量发展的区域经济布局。
第一节 构建国土空间开发保护新格局
立足资源环境承载能力,发挥比较优势,分类精准施策,优化重大基础设施、重大生产力和公共资源布局,推动形成主体功能约束有效、国土空间开发有序的空间发展格局。增强经济发展优势区域的经济和人口承载能力,提高其他地区在保障粮食安全、生态安全、边疆安全等功能。支持城市化发展区按照资源环境承载能力和可持续发展要求,科学实施开发强度管控,增强自主创新能力,培育特色产业集群,提升城市功能和品质,高效集聚经济和人口,形成增长动力源。支持农产品主产区保护永久基本农田和生态空间,夯实农业生产基础,提高农产品供给水平和质量。支持重点生态功能区有效保护自然生态,着力提高生态系统服务功能和生态产品供给能力,支持人口逐步有序向城镇转移并落户。

第二节 优化区域经济布局
加快培育发展哈尔滨现代化都市圈。加快哈长城市群建设,强化轴带支撑能力,推动一体化发展示范区高质量发展。提升哈尔滨城市功能,加快打造以哈尔滨为核心的现代化都市圈,培育东北最具竞争力的经济体,形成全省高质量发展核心动力源。在一小时圈层内,推进哈尔滨大庆绥化一体化发展,推动形成万亿级增长板块,支持恒大文旅城打造一体化发展先行示范区。在两小时圈层内,依托骨干高速铁路等大通道,推动哈尔滨、大庆、齐齐哈尔、牡丹江创新协同发展,构建优越交通圈、优势经济圈、优美商旅圈,推动绿色发展,培育新经济新业态。

以佳木斯为枢纽推动四煤城组团发展。以佳木斯为枢纽城市,以四煤城为节点城市,促进产业和人才向优势区域集中,带动城市经济规模效益提升,打造全省高质量发展的新动力源。佳木斯强化城市功能,增强人口和生产要素集聚能力,鸡西、双鸭山、七台河、鹤岗推动精明发展,促进优势产业提质升级,发展绿色产业,打造东部石墨产业集群,加快市域经济高质量转型。

推动大小兴安岭生态地区可持续发展。推动伊春、黑河、大兴安岭地区深化林区体制机制改革,持续强化森林资源保护,增强生态服务功能,创造更多生态产品,筑牢我国北方生态安全屏障。坚持生态产业化、产业生态化,推进绿色发展和经济转型,做大做强林下经济,培育壮大林区生态产业,形成生态富矿。加快完善基础设施和公共服务设施,合理有序推进林场所和自然村屯撤并,促进人口集聚,支持伊春建设国家森林城市,打造大兴安岭生态林城、黑河生态边城。

第三节 加快特殊类型地区振兴发展
推进资源型城市转型发展。在资源开发、产业布局、财政资金、土地利用等方面加大政策支持力度,加快油城、煤城、林区由单一的资源型经济向多元经济转变。支持采煤沉陷区综合治理和鸡东等独立工矿区居民避险搬迁安置。推进基础设施和公共服务设施改造升级,着力打造优美人居环境,推进棚户区改造,建设山水园林城市、生态宜居城市。探索在煤城、林区建立废弃工矿用地、闲置生产生活用地恢复为耕地或生态用地后,腾退建设用地指标在省内流转使用机制,盘活存量土地资源。

积极开展兴边富民行动。实施守边固边工程,完善基础设施和基本公共服务设施,在人员往来、加工物流、旅游等方面实行特殊政策,加快边境地区人口集聚、产业提质、开放提效,增强边境地区发展能力。规划推进黑河、绥芬河-东宁等打造50万人口级别城市,佳木斯、牡丹江打造100万人口级别城市,依托边境口岸城镇推进国家“兴边富民行动中心城镇”建设,支持黑河建设“省兴边富民试点市”,支持嘉荫、同江、抚远、饶河等抵边县(市、区)建设美丽边城。支持民族地区基础设施和基本公共服务能力建设,扩大产业规模,增强内生动力,确保繁荣稳定发展。
第四节 推进以人为核心的新型城镇化
实施新型城镇化战略,提高中心城市综合承载和资源优化配置能力,促进大中小城市和小城镇协调发展,提升新型城镇化质量和水平。加强城市规划、建设全周期管理,合理安排生产、生活、生态空间,增强历史文化魅力,塑造城市风貌,体现时代特色,提升城市功能品质和治理能力,建设宜居城市、绿色城市、人文城市。实施城市更新行动,加快旧城和老旧小区改造、重点区域棚户区改造、市政管网更新、城镇路网升级、停车场建设。加强城市应急和备用水源建设,逐步实现县级以上城市具备两个以上水系相对独立的饮用水源。增强城市防洪排涝能力,全部消除城市严重易涝积水路段,建设海绵城市、韧性城市。加强以县城为重要载体的新型城镇化建设,加快县城城镇化补短板强弱项,推进肇东、五常、穆棱国家县城新型城镇化建设示范。开展智慧城市试点,实施感知龙江工程,推进“城市大脑”建设。促进农业转移人口市民化,按照常住人口规模配置公共资源。保障进城落户农民土地承包权、宅基地使用权、集体收益分配权,鼓励依法自愿有偿转让。树立以人为本、服务为先理念,提升城市社会治理水平。坚持房住不炒,多措并举促进房地产市场平稳健康发展。有效增加保障性住房供给,扩大保障性租赁住房供给,完善长租房政策,规范发展长租房市场。

第五节 高标准建设哈尔滨新区
强化带动哈尔滨实现新飞跃的使命担当,实施《黑龙江省哈尔滨新区条例》,更好发挥哈尔滨新区高质量发展引领辐射作用,打造成最具潜力的创新高地,最具优势的转型发展引擎,最具活力的增长极。加大改革创新先行先试力度,发挥“五区叠加”“三区融合”的体制优势,在营造精简高效的行政管理模式、构建信用承诺为主的政务服务模式、创新政策制度的有效供给方面趟出新路,打造营商环境优化、投资贸易便利化、金融创新、跨境合作的排头兵。增强产业项目集聚能力,走产业高端化、集群化、绿色化发展之路,构建先进装备、绿色食品、信息技术、金融、光电、医药等百亿级产业链。推进行政区划调整,加强基础设施配套建设,推动省级教育、医疗资源向新区导入,疏解老城区功能,提升综合承载能力,加速集聚优质资源要素,把新区打造成一座功能集聚、要素齐全、设施先进、生态美丽的现代化新城。
第六节 高质量发展县域经济
牢固树立县域兴则全省兴、县域强则全省强思想,依托优势资源禀赋和产业基础,强化招商引资项目建设,做强做优立县特色主导产业,增强辐射带动乡村发展和村民致富能力,高质量发展县域经济。创新县域经济发展政策环境,激发内生动力,大力扶持民营企业发展,推进园区特色化、专业化提档升级,促进农民更多进园区就业,推动以市带区,增强区域发展动力,解决整体偏弱问题。促进地方与垦区、林区、矿区融合发展,形成优势产业集群。增强争先进位意识,形成竞相发展态势,打造一批县域经济强县,推动县域经济整体跨越。

第九章 提升放大绿色发展优势,
推进生态文明建设
深入落实习近平生态文明思想,牢固树立“绿水青山就是金山银山,冰天雪地也是金山银山”发展理念,坚持生态优先、绿色发展,协同推进经济高质量发展和生态环境高水平保护,生态文明建设取得新突破,加快建设人与自然和谐共生的美丽黑龙江,建成生态强省。
第一节 加快形成绿色发展方式
强化国土空间规划和用途管控,落实生态保护、基本农田、城镇开发等空间管控边界。完善绿色发展的法规政策体系,加快发展绿色金融和绿色技术创新,推动节能环保、清洁能源等绿色环保产业成为新支柱产业。开展绿色制造示范行动,全面推行清洁生产,推进重点行业和重要领域绿色化改造。开展绿色建筑引领行动,打造绿色低碳交通网络。实施能耗总量和强度双控,大幅降低能耗强度,严格控制能源消费总量增速,压实有关部门、地方政府和重点用能单位主体责任。加强重点领域和重点用能单位节能管理,严格固定资产投资项目节能审查,强化节能监察,加快推进能耗在线监测系统建设与数据运用。落实国家2030年前碳排放达峰行动方案要求,制定省级达峰行动方案,推动煤炭等能源清洁低碳安全高效利用,大力发展可再生能源,降低碳排放强度。实施节水行动,建立水资源刚性约束制度,科学制定用水定额并动态调整,用水总量控制在362亿立方米以内。深入推进农业水价综合改革,配套建设计量设施,健全节水激励机制。提高土地节约集约利用水平,发展国有建设用地二级市场,运用市场机制盘活存量土地和低效用地。全面推行循环经济理念,构建多层次资源高效循环利用体系,加快齐齐哈尔、大庆、鸡西、七台河国家级资源综合利用基地建设。健全现代环境治理体系,全面实行排污许可制,实现所有固定污染源排污许可证核发,推动工业污染源限期达标排放。开展绿色生活创建活动,建立长效机制,普遍推行垃圾分类和资源化利用,培养节约习惯,坚决杜绝“舌尖上的浪费”。

第二节 提升生态系统质量和稳定性
统筹山水林田湖草系统治理。坚持节约优先、保护优先、自然恢复为主,实施三北防护林工程六期、天然林保护与修复、国家储备林建设、湿地保护恢复、草场保护治理修复、矿山生态环境修复与治理、水土流失综合治理、防沙治沙等重大生态系统保护和修复重大工程,促进生态系统良性循环。开展大规模国土绿化行动,推行林长制,提升生态系统碳汇能力。健全自然保护地体系,协同推进东北虎豹国家公园体制试点,加强178个国家级自然保护地建设,完善生态廊道和生物多样性保护网络。加强外来物种管控。严格落实河湖长制,加强水生态保护与修复治理,加强生态流量监测和调度,实施地下水超采区综合治理与修复,推进水系连通及农村水系综合整治,维护河湖健康。开展矿山生态环境治理。


持续打好污染防治攻坚战。完善环境保护、节能减排约束性指标管理,实行排污许可证制度,强化多污染物协同控制和区域协同治理,实现减污降碳协同效应。持续改善大气环境质量,推进哈尔滨新区煤改气试点建设,提高火电、钢铁等重点行业超低排放水平,基本消除重度及以上污染天气。实施散煤污染治理“三重一改”攻坚行动,重点地区散煤使用量削减50%,哈尔滨市主城区建成区基本实现散煤清零。推进清洁取暖,逐步扩大智慧供暖试点,支持利用生物质、地热、干热岩等清洁能源供暖。开展挥发性有机物全过程综合整治,严格执行秸秆禁烧政策,优化哈大绥区域重污染天气应对联防联控机制。持续提升水环境质量,重点实施安肇新河、呼兰河等流域综合治理,加强饮用水源地保护和地下水污染综合防治、信息共享,推进工业集聚区和城镇污水处理设施建设,基本消除城市黑臭水体,全面消除劣Ⅴ类水体。开展土壤污染风险管控和治理修复,严格执行建设用地土壤环境准入管理,实施农用地土壤环境质量分类管理。优化城乡固体废弃物处理设施布局建设,推动哈尔滨、大庆、鹤岗土壤污染综合防治先行区建设。加强塑料污染治理,推广应用替代产品。加强危险废物、医疗废物收集处置。

第三节 推进“绿水青山就是金山银山”
生态价值转换
探索政府主导、企业和社会各界参与、市场化运作、可持续的生态产品价值实现路径,加快把生态优势转化为经济优势。完善生态保护补偿机制,争取国家加大对森林、草原、湿地和重点生态功能区转移支付力度,力争在全省范围内实施水环境生态补偿。推进排污权、用水权、用能权、碳排放权市场化交易,形成受益者付费、保护者得到合理补偿的良性局面。充分挖掘和释放生态价值,探索建立生态产品价值核算机制,建设“生态银行”,实现资源-资产-资本-财富的转化。大力发展以生态为本底的新产业新业态,积极发展林下经济,支持国有林区开展森林生态资源资产化和资本化试点,培育壮大林业产业,构建现代林业经济新体系。探索发展碳汇经济,实施森林经营碳汇增汇,争取建设碳汇交易中心,推进碳中和试点,打造全国碳汇经济大省。
第四节 建设“冰天雪地也是
金山银山”实践地
践行“冰天雪地也是金山银山”理念,探索建立多元化的冰雪资源价值实现路径机制,积极推进冰雪资源产业化,把冷资源变成热经济。推动冰雪产业高质量发展,打造国际著名冰雪产业大区和冰雪经济强省,到2025年冰雪产业总产值突破2100亿元。拓展大冰雪产业空间格局,以哈尔滨冰上产业核心区、泛亚布力滑雪大区为中心,建设哈大齐冰上产业带、哈亚牡伊滑雪产业带、边境国际冰雪产业合作带。构建大冰雪产业体系,促进冰雪旅游、冰雪运动、冰雪文化、冰雪节庆、冰雪娱乐、冰雪装备、冰雪教育培训等协同创新发展,培育冰雪全产业链,打造成最具知名度和影响力的冰雪旅游首选目的地、人才培养基地、装备研发制造基地和赛事承办地。弘扬和传承龙江冰雪文化,加快创意产品开发。做大哈尔滨、齐齐哈尔、牡丹江、大庆、伊春、七台河、绥化等冰雪装备产业和项目,支持黑龙冰刀、鸿基索道、乾卯雪龙等龙头企业发展壮大,打造全国领先的大众冰雪装备、竞技冰雪装备、寒地装备产业集群。支持黑河、大兴安岭、抚远等地建设汽车寒地测试和培训基地。实施冰雪优秀运动员、教练员、裁判员培养工程,开展“百万青少年上冰雪”活动。


第五节 健全生态文明制度体系
加强生态环保领域立法,实行最严格的生态环境保护制度。健全自然资源资产产权制度,加强自然资源评价监测和确权登记。严格生态保护责任制,完善生态文明绩效评价考核制度,开展生态系统保护成效监测评估,有效提升生态环境治理水平。完善自然资源资产负债表,全面推行领导干部自然资源资产离任(任中)审计,实行生态环境损害责任终身追究。完善省级生态环境保护督察制度,推进生态环境保护综合行政执法与刑事司法高效衔接,严格执行生态环境损害赔偿制度。健全资源有偿使用制度,创新和完善促进绿色发展的价格机制。
第六节 培育林区生态产业新优势
巩固龙江森工集团、伊春森工集团、大兴安岭林业集团改革成果,将生态文明建设融入森工发展全领域,打造国内领先的生态产业集团。加强林业信息化、智能化建设,加大森林资源培育和生态系统保护修复力度,不断增强优质生态产品有效供给的能力。加快建立现代企业制度,推进混合所有制改革,激发转型发展新动力。充分发挥林业投资平台功能,培育壮大优势生态产业链,大力发展森林保护经营、森林康养、森林食品、森林种植养殖、碳汇产品、新能源等产业,构建现代林业生态产业体系。提升品牌经营能力,强化产品质量安全监管,开展品牌整合行动,增强“黑森”“伊森”“大兴安岭”全国知名品牌的无形资产价值。
(未完待续)